大金空调故障代码rf 【人手一份】大金空调故障代码与对应的排除方法

小编头像

小编

管理员

发布于:2026年04月14日

181 阅读 · 0 评论

【人手一份】大金空调故障代码与对应的排除方法

使用指南:

第一步:

关注“制冷百家网” 公众号,后台回复“大金”可以直接进入大金空调故障代码频道:

第二步:

进入链接,直接可以查看故障代码和排除方法了:

参考以下截图:

分别点开每个链接,都有对应的代码和排除方法指导:

我们以 E3 为例,点开看看,有详细的排除方法指导

来看看F3:

界面的放大缩小的,方便各位同行查看!

好吧,快来试试看吧;

大金空调故障代码速查

大金空调室内机故障代码

A0

外部保护装置动作,检测方法:检测室内机外部输入端子之间开路或短路,估计原因:外部保护装置运转、现场设定不当、室内机P板故障、加湿器漏水

A1

室内机印刷电路板故障。检测方法:检查来自E2PROM的数据。估计原因:其他外在原因(噪声等)、室内机P板故障

A3

排水水位系统故障。检测方法:通过浮球开关OFF检测。估计原因:电源电压非220V、浮球开关或短路连接器故障、排水泵故障、排水管堵塞或向上倾斜等、室内机P板故障、连接器连接故障

A4

防冻结保护功能异常

A5

防冻结控制或制热峰值切断控制。检测方法:制冷运转期间,防冻结控制(运转停止)将根据室内机热交换器热敏电阻检测到的温度动作;制热运转间,将室内机热交换器热敏电阻检测到的温度用于高压控制(运转停止、室外机风扇停止运转等)。估计原因:室内机的空气滤网堵塞;室内机热交换器上集尘;空气短路;室内机热交换器热敏电阻不良;室内机印刷电路板不良

A6

风扇电动机故障。检测方法:通过风扇马达发出的信号,检测风扇转速的异常。估计原因:风扇马达线束断线、短路或连接器松脱;风扇马达故障(断线、绝缘故障);风扇马达发出的信号异常(电路故障);P板故障;电源电压的 瞬时紊乱;风扇马达锁定(马达原因、外在原因);风扇有异物缠绕,无法转动;强电P板(A1P)与弱点P板(A2P)之间的连接器松脱

A6-01:风扇马达锁定。

A6-10:风扇过电流故障。

A6-11:风扇位置检测故障。

A7

摆动活叶电动机故障。检测方法:利用马达转动时限位开关的ON/OFF。估计原因:摆动马达故障、转接线不良(电源与限位开关之间);风向叶片凸轮机构故障;室内机P板故障

A8

电源故障或交流输入过电流。检测方法:通过风扇马达的输入电压检测故障。估计原因:电源电压故障;信号线的链接故障;配线错误;瞬时停电等

A8-01:电源电压故障。检测方法:通过风扇马达的输入电压检测故障。估计原因:电源电压故障;信号线的链接故障;配线错误;瞬时停电等

A9

电子膨胀阀故障、灰尘堵塞。检测方法:使用微机检查电子膨胀阀线圈的情况;使用微机检查电子膨胀阀主体的灰尘堵塞情况。估计原因:电子膨胀阀驱动部分故障;室内机P板故障;转接线不良

A9-01:电子膨胀阀故障。检测方法:使用微机检查电子膨胀阀线圈的情况;使用微机检查电子膨胀阀主体的灰尘堵塞情况。估计原因:电子膨胀阀驱动部分故障;室内机P板故障;转接线不良

A9-02:制冷剂泄漏检测故障。检测方法:使用微机检查电子膨胀阀线圈的情况;使用微机检查电子膨胀阀主体的灰尘堵塞情况。估计原因:电子膨胀阀驱动部分故障;室内机P板故障;转接线不良

AA

加热器过热

AC

因水位低而停止运行

AE

水位低、不供水

AF

室内机:排水水位超限。检测方法:压缩机处于非运转状态下时,根据浮控开关ON/OFF动作检测是否漏水。估计原因:加湿器(选配件)漏水;排水管异常(上倾斜等);室内机PC板不良

AH

空气滤清器的集尘器故障

AJ

容量设定(室内机印刷电路板)错误

C0

传感器系统故障(整装)

C1

通信错误(室内机印刷电路板和风扇印刷电路板之间)。检测方法:使用微机检查室内机P板(A1P)与适配器P板(A2P)之间的通信状态。估计原因:室内机P板与适配器P板之间的传送通信连接器连接故障;室内机P板故障;适配器P板故障;噪声等外在原因

C1-01:室内机P板和风扇P板之间的信号传输故障。检测方法:使用微机检查室内机P板(A1P)与适配器P板(A2P)之间的通信状态。估计原因:室内机P板与适配器P板之间的传送通信连接器连接故障;室内机P板故障;适配器P板故障;噪声等外在原因

C3

排水水位传感器故障

C4

热交换器的液管热敏电阻故障。检测方法:根据各热敏电阻检测的温度进行故障检测。估计原因:热敏电阻连接故障;热敏电阻故障;室内机P板故障

C5

热交换器的气管热敏电阻故障。检测方法:根据各热敏电阻检测的温度进行故障检测。估计原因:热敏电阻连接故障;热敏电阻故障;室内机P板故障

C6

风扇电动机的传感器或风扇控制驱动器故障。

C6-01:室内机P板和风扇P板组合不当。检测方法:通过室内机P板(A1P)检测与风扇P板(A2P)之间的通信状态。估计原因:风扇P板故障;性能设定适配器的连接故障;现在设定错误

C7

前面板驱动电动机故障

C8

交流输入电流的传感器系统故障

C9

吸气热敏电阻故障。检测方法:根据各热敏电阻检测的温度进行故障检测。估计原因:热敏电阻连接故障;热敏电阻故障;室内机P板故障

CA

排气热敏电阻故障。检测方法:根据各热敏电阻检测的温度进行故障检测。估计原因:热敏电阻连接故障;热敏电阻故障;室内机P板故障

CC

湿度传感器系统故障

CE

开关盒热敏电阻故障

CF

高压开关故障

CJ

遥控器中的温控传感器故障。检测方法:根据遥控器的室内机空气热敏电阻检测的温度进行故障检测。估计原因:遥控器热敏电阻故障;遥控器P板故障

大金空调室外机故障代码

E0

保护装置运行(综合)。可能原因:高压开关、压缩机热保、风扇热保、压缩机以及风扇的绝缘不良、压缩机过电流

E1

室外机印刷电路板不良。检测方法:根据室内机与室外机之间的硬件部分的通信状态进行检测。估计原因:控制P板(A1P)故障;室内机与室外机之间的连接线连接故障

E1-01:室外P板异常。检测方法:根据室内机与室外机之间的硬件部分的通信状态进行检测。估计原因:控制P板(A1P)故障;室内机与室外机之间的连接线连接故障

E1-02:室外P板不良。检测方法:根据室内机与室外机之间的硬件部分的通信状态进行检测。估计原因:控制P板(A1P)故障;室内机与室外机之间的连接线连接故障

E2

漏电检测。检测方法:通过漏电检测电路检测泄漏电流,通过控制P板进行故障检查。估计原因:接地短路,与电流传感器之间的配线错误、压缩机或风扇电机绝缘不良、A8P板子不良、风扇P板不良。

E2-01:辅助P板不良(主机)

E2-02:辅助P板不良(副机1)

E2-03:辅助P板不良(副机2)

E3

高压开关(HPS)动作。检测方法:通过保护装置电路检测高压开关的导通情况。估计原因:高压开关运转;高压开关故障;控制P板(A1P);瞬时停电;高压传感器故障

E3-01:高压开关动作(主机) 。

E3-02:高压开关动作(主机) 。

E3-03:高压开关动作(副机1)。

E3-04:高压开关动作(副机1)。

E3-05:高压开关动作(副机2)。

E3-06:高压开关动作(副机2)。

E3-07:高压开关动作(批量)。

E4

低压开关(LPS)动作。检测方法:通过控制P板判断低压传感器的压力检测值。估计原因:低压过低;低压传感器故障;室外机P板故障;忘记打开截止阀

E4-01:低压故障(主机) 。

E4-02:低压故障(副机1)。

E4-03:低压故障(副机2)。

E5

变频压缩机的电动机过热。检测方法:通过变频器与压缩机之间连接的UVW线,发现变频P板存在相电流波形异常时进行检测。估计原因:变频压缩机锁定;高压差(0.5MPa以上);UVW的误接线;变频P板故障;忘记打开截止阀

E5-01:变频压缩机1锁定(主机) 。

E5-02:变频压缩机1锁定(副机1) 。

E5-03:变频压缩机1锁定(副机2) 。

E5-07:变频压缩机2锁定(主机)。

E5-08:变频压缩机2锁定(副机1)。

E5-09:变频压缩机2锁定(副机2)。

E6

标准压缩机的电动机过电流/堵转。检测方法:通过控制P板检测压缩机的转速、高压传感器、低压传感器的压力检测值,比较根据检测到的参数计算出的压缩机的理论电流值和通过功率晶体管检测到的实际电流值后进行判断。估计原因:压缩机故障;高压传感器故障;

低压传感器故障;控制P板故障;变频P板故障

E7

室外机的风扇电动机系统故障。检测方法:根据变频P板(马达2为风扇P板)的电流值检测故障;根据风扇马达运转中霍尔IC检测到的转速,检测风扇马达系统的故障。估计原因:风扇马达的故障;风扇马达与P板之间的线束/连接器未插入或故障;风扇有异物缠绕,无法转动;清楚条件:正常运转5分钟

E8

输入过电流检测。检测方法:通过检测变频器功耗或压缩机运行期间由CT检测到的输入电流来检测输入过电流。估计原因:压缩机不良;功率晶体管不良;变频器主电路的电解电容器不良;室外机印刷电路板不良;短路

E9

电子膨胀阀线圈故障。检测方法:根据电子膨胀阀线圈(Y1E、Y2E)是否导通进行检测。估计原因:电子膨胀阀的连接器松脱;电子膨胀阀线圈故障;室外机控制P板故障

E9-01:电子膨胀阀1线圈故障(主机) 。

E9-04:电子膨胀阀2线圈故障(主机)。

E9-05:电子膨胀阀1线圈故障(副机1)。

E9-07:电子膨胀阀2线圈故障(副机1)。

E9-08:电子膨胀阀1线圈故障(副机2)。

E9-10:电子膨胀阀2线圈故障(副机2)。

EA

四通阀或制冷/制热切换故障

EC

进水温度异常

EE

排水水位异常

EF

储热单元故障

EH

冷却水泵故障

EJ

选购的保护装置动作

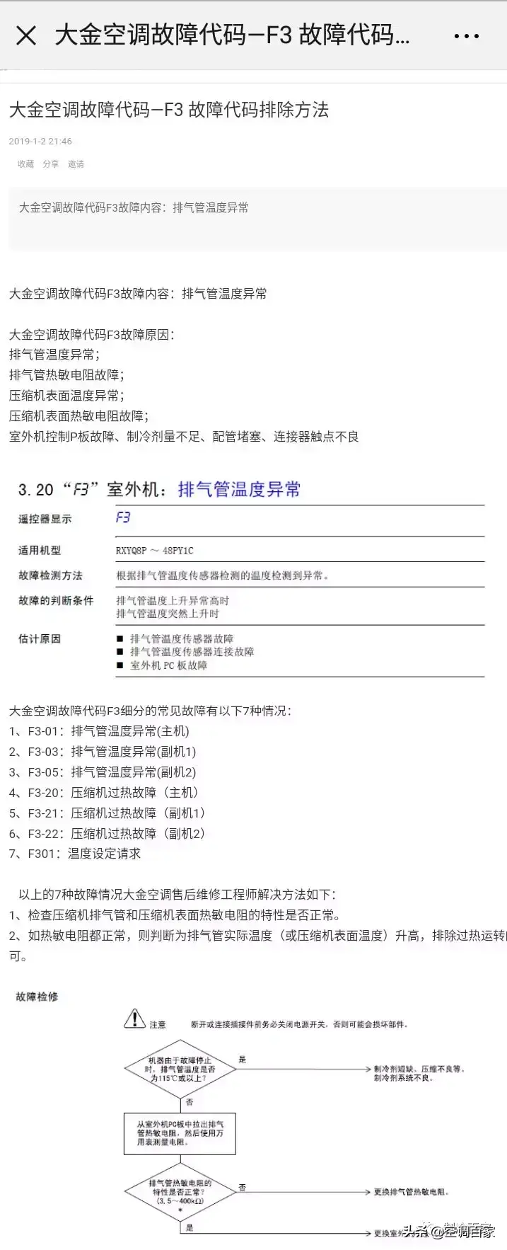
F3

排气管温度异常。检测方法:根据排气管或压缩机表面热敏电阻检测的温度检测故障。估计原因:排气管温度异常;排气管热敏电阻故障;压缩机表面温度异常;压缩机表面热敏电阻故障;室外机控制P板故障

F3-01:排气管温度异常(主机)。

F3-03:排气管温度异常(副机1)。

F3-05:排气管温度异常(副机2)。

F4

吸气管热敏电阻故障。检测方法:制冷运转时,根据各部分的温度和压力检测液体制冷剂回流至压缩机的状态。估计原因:吸气管热敏电阻故障;排气管热敏电阻故障;高压传感器故障;室内机电子膨胀阀故障;空气过滤器脏污

F6

异常高压或制冷剂充填过量。检测方法:根据检查运转中的室外气温、热交换器除冰器温度及液管温度检测制冷剂是否加注过量。估计原因:制冷剂加注过量;室外气温热敏电阻松脱;热交换器除冰器热敏电阻松脱;液管热敏电阻松脱

F6-02:制冷剂充填过量故障。

F6-03:制冷剂充填过量报警。

FA

HPS异常高压动作

FC

低压异常

FE

油压异常

FF

油位异常或机油短缺

FH

冷冻油异常高温

FJ

发动机的排气温度异常

H0

压缩机的传感器系统故障。检测方法:根据压缩机起动前检测到的直流电流来识别故障情况。估计原因:室外机印刷电路板不良;线束断开/连接不当

H1

风闸异常。检测方法:根据加湿单元中的限位开关进行检测。估计原因:结霜、异物、限位开关不良(包括连接不当的情形);风闸马达不良

H2

电源传感器故障

H3

线束故障(控制P板与变频P板之间)。检测方法:使用微机检查P板间跨接线的传送状态。估计原因:P板间的跨接线错误;控制P板故障;变频P板故障

H4

低压开关故障

H5

压缩机的电动机过载热敏电阻故障

H6

位置传感器异常。检测方法:根据压缩机转速和电气部件位置传感器来识别压缩机起动故障。估计原因:压缩机线束断开;压缩机不良;室外机印刷电路板不良;由于截止阀关闭造成的起动故障;输入电压不符合规格

H7

室外机的风扇电动机信号异常。检测方法:根据风扇马达发出的信号异常进行检测。估计原因:风扇马达信号异常(电路故障);风扇马达导线断线、短路或连接器松脱;变频P板(A3P、A6P)故障

H7-01:风扇马达1信号故障(主机)。

H7-02:风扇马达2信号故障(主机)。

H7-05:风扇马达1信号故障(副机1)。

H7-06:风扇马达2信号故障(副机1)。

H7-09:风扇马达1信号故障(副机2)。

H7-10:风扇马达2信号故障(副机2)。

H8

直流电压/直流电流传感器异常。检测方法:基于压缩机运转频率和输入电流来识别直流电压或直流电流传感器系统异常。估计原因:室外机印刷电路板不良;电流互感器不良

H9

室外空气热敏电阻故障。检测方法:根据室外气温热敏电阻检测的温度进行故障检测。估计原因:室外气温热敏电阻连接故障;室外气温热敏电阻故障;室外机P板(A1P)故障

H9-01:外气热敏电阻故障(主机)。

H9-02:外气热敏电阻故障(副机1)。

H9-03:外气热敏电阻故障(副机2)。

HA

排气热敏电阻故障

HC

(热)水温度热敏电阻故障

HE

排水水位传感器故障

HF

储热单元或储热控制器报警

HH

室内高温报警

HJ

储热箱水位异常

J0

热敏电阻配线错误

J1

压力传感器故障

J2

压缩机电流传感器故障

J3

排气管热敏电阻故障。检测方法:根据各热敏电阻检测的温度进行故障检测。估计原因:热敏电阻连接故障;热敏电阻故障;室外机P板故障

J4

低压对应的饱和温度传感器系统故障

J5

吸气管热敏电阻故障。检测方法:根据各热敏电阻检测的温度进行故障检测。估计原因:热敏电阻连接故障;热敏电阻故障;室外机P板故障

J5-01:吸气管热敏电阻故障(主机)。

J5-02:储液器进气口热敏电阻故障(主机)。

J5-03:吸气管热敏电阻故障(副机1)。

J5-04:储液器进气口热敏电阻故障(副机1)。

J5-05:吸气管热敏电阻故障(副机2)。

J5-06:储液器进气口热敏电阻故障(副机2)。

J6

热交换器热敏电阻故障。检测方法:根据各热敏电阻检测的温度进行故障检测。估计原因:热敏电阻连接故障;热敏电阻故障;室外机P板故障

J6-01:热交热敏电阻故障(主机)。

J6-02:热交热敏电阻故障(副机1)。

J6-03:热交热敏电阻故障(副机2)。

J7

热敏电阻(制冷剂回路)故障。检测方法:根据各热敏电阻检测的温度进行故障检测。估计原因:热敏电阻连接故障;热敏电阻故障;室外机P板故障

J7-01:过冷却热交液管热敏电阻故障(主机)。

J7-02:过冷却热交液管热敏电阻故障(副机1)。

J7-03:过冷却热交液管热敏电阻故障(副机2)。

J8

热敏电阻(制冷剂回路)故障。检测方法:根据各热敏电阻检测的温度进行故障检测。估计原因:热敏电阻连接故障;热敏电阻故障;室外机P板故障

J8-01:热交液管热敏电阻不良(主机)。

J8-02: 热交液管热敏电阻不良(副机1)。

J8-03:热交液管热敏电阻不良(副机2)。

J9

热敏电阻(制冷剂回路)故障。检测方法:根据各热敏电阻检测的温度进行故障检测。估计原因:热敏电阻连接故障;热敏电阻故障;室外机P板故障

J9-01:过冷却热交出口热敏电阻故障(主机)。

J9-02:过冷却热交出口热敏电阻故障(副机1) 。

J9-03:过冷却热交出口热敏电阻故障(副机2)。

JA

高压传感器故障。检测方法:根据高压传感器检测的压力进行故障检测。估计原因:高压传感器故障;与低压传感器之间接线接反;室外机P板故障;与高压传感器之间连接故障

JA-01:高压传感器故障(主机)。

JA-02:高压传感器故障(副机1)。

JA-03:高压传感器故障(副机2)。

JC

低压传感器故障。检测方法:根据低压传感器检测出的压力进行故障检测。估计原因:低压传感器故障;与高压传感器之间接线接反;室外机P板故障;与低压传感器之间连接故障

JC-01:低压传感器故障(主机)。

JC-02:低压传感器故障(副机1)。

JC-03:低压传感器故障(副机2)。

JE

油压传感器或副油箱热敏电阻故障

JF

油位传感器或制热热交换器的热敏电阻故障

JH

油温热敏电阻故障

JJ

发动机室温度传感器或排气温度异常

L0

变频器系统故障

L1

变频器印刷电路板故障。检测方法:根据压缩机启动前波形输出中的电流值进行检测;根据启动时同步运转中的电流传感器值进行检测。估计原因:变频P板IPM故障;电流传感器故障;驱动电路故障

L1-17~21;L1-28~29:主机的变频P板不良

L1-22~26:副机1的变频P板不良

L1-32~33:副机1的变频P板不良

L1-34~35:副机2的变频P板不良

L1-36~37:主机的变频P板不良

L1-38~39:副机1的变频P板不良

L1-40~46:副机2的变频P板不良

L1-47~48:主机的变频P板不良

L1-49~50:副机1的变频P板不良

L1-51~52:副机2的变频P板不良

L3

电气盒中温度异常。检测方法:基于压缩机关闭时由散热翅片热敏电阻检测到的散热翅片温度来识别电气盒中的温度上升。估计原因:室外机风扇不良;短路;散热翅片热敏电阻不良;插接件断开;室外机印刷电路板不良

L4

变频器散热片温度上升异常。检测方法:通过热敏电阻检测压缩机用变频P板的散热片温度。估计原因:绝缘片(浅蓝色)未包覆整个散热器;散热板未使用固定螺丝进行固定;U0故障;变频P板故障;室外气温过高

L4-01:散热片温度升高(主机:变频P板)

L4-02:散热片温度升高(副机1:变频P板)

L4-03:散热片温度升高(副机2:变频P板)

L4-10:散热片温度升高(副机1变频P板2)

L4-11:散热片温度升高(副机2变频P板2)

L5

变频器瞬时过电流(直流输出)。检测方法:检测功率晶体管中通过的电流。估计原因:压缩机线圈故障(断线、绝缘故障);压缩机启动故障(机械锁定);变频P板故障

L5-03:变频压缩机1瞬间过电流(主机)

L5-05:变频压缩机1瞬间过电流(副机1)

L5-07:变频压缩机1瞬间过电流(副机2)

L5-14:变频压缩机2瞬间过电流(主机)

L5-15:变频压缩机2瞬间过电流(副机1)

L5-16:变频压缩机2瞬间过电流(副机2)

L6

变频器瞬间过电流(交流输出)

L7

总输入过电流

L8

变频压缩机过电流故障。检测方法:检测功率晶体管中通过的电流。估计原因:压缩机过载;压缩机线圈断线;压缩机配线松脱;变频P板故障

L8-03:变频压缩机1过电流(主机)

L8-06:变频压缩机1过电流(副机1)

L8-07:变频压缩机1过电流(副机2)

L8-11:变频压缩机2过电流(主机)

L8-12:变频压缩机2过电流(副机1)

L8-13:变频压缩机2过电流(副机2)

L9

变频压缩机启动出错(失速防止功能)。检测方法:根据压缩机的信号波形进行检测。估计原因:忘记打开截止阀;压缩机故障;压缩机接线错误;压缩机启动前压力差较大;变频P板故障

L9-01:变频压缩机启动故障(主机)

L9-05:变频压缩机启动故障(副机1)

L9-06:变频压缩机启动故障(副机2)

L9-10:变频压缩机2启动不良(主机)

L9-11:变频压缩机2启动不良(副机1)

L9-12:变频压缩机2启动不良(副机2)

LA

功率晶体管故障

LC

控制印刷电路板和变频器印刷电路板之间。检测方法:使用微机检查变频P板与控制P板之间的传送状态。估计原因:变频P板与控制P板之间的连接故障;控制P板故障(传送部分);变频P板故障;噪声滤波器故障;外在原因(噪音等);变频压缩机故障;风扇马达故障

LC-05:数据异常[室外机之间](主机)

LC-07:数据异常[室外机之间](副机1)

LC-09:数据异常[室外机之间](副机2)

LC-14:数据异常[室外机之间,变频器1](主机)

LC-15:数据异常[室外机之间,变频器1](副机1)

LE

点火系统故障

LF

发动机起动故障

LH

发动机交流器故障

LJ

发动机停止

P0

制冷剂量不足(储热单元)

P1

电源电压不平衡或变频器印刷电路板故障。检测方法:通过P板检测电压不平衡。估计原因:缺相;相间电压不平衡;主电路电容器故障;变频P板故障;K1M故障;主电路配线故障

P1-01:变频器1电源电压不平衡(主机)

P1-02:变频器1电源电压不平衡(副机1)

P1-03:变频器1电源电压不平衡(副机2)

P1-07:变频器2电源电压不平衡(主机)

P1-08:变频器2电源电压不平衡(副机1)

P1-09:变频器2电源电压不平衡(副机2)

P2

制冷剂自动充填停止运行

P3

电抗器热敏电阻故障。检测方法:根据电抗器表面热敏电阻检测的值进行故障检测。估计原因:热敏电阻连接故障;热敏电阻故障;变频P板故障

P4

P4:散热片热敏电阻故障。故障检测方法:压缩机停止时,检测以下热敏电阻的电阻值,散热片热敏电阻、P板电路内的热敏电阻、传热板热敏电阻。估计原因:散热片热敏电阻故障;变频P板故障;传热板热敏电阻故障;变频压缩机故障;风扇马达故障。

P4-01:散热片热敏电阻不良(主机变频P板1)

P4-04:散热片热敏电阻不良(副机1:变频P板1)

P4-05:散热片热敏电阻不良(副机2:变频P板1)

P4-06:散热片热敏电阻不良(主机:变频P板2)

P4-07:散热片热敏电阻不良(副机1:变频P板2)

P4-08:散热片热敏电阻不良(副机2:变频P板2)

P5

直流电流传感器故障

P6

直流或交流输出电流传感器故障

P7

总输入电流传感器故障

P8

制冷剂自动充填期间的热交换器防冻结保护

P9

制冷剂自动充填运行结束

PA

制冷剂自动填充期间,制冷剂罐存在问题

PC

制冷剂自动充填期间,制冷剂罐存在问题

PE

制冷剂自动充填运行即将结束

PF

起动器动作故障

PH

制冷剂自动充填期间,制冷剂罐存在问题

PJ

变频器和风扇驱动器组合不当。检测方法:根据与INV之间的通信进行检测。估计原因:P板型号不一致;现场设定错误

PJ-04:变频P板型号错误[变频器1](主机)

PJ-05:变频P板型号错误[变频器1](副机1)

PJ-06:变频P板型号错误[变频器1](副机2)

PJ-09:变频P板型号错误[风扇1](主机)

PJ-10:变频P板型号错误[风扇2](主机)

PJ-12:变频P板型号错误[变频器2](主机)

PJ-13:变频P板型号错误[变频器2](副机1)

PJ-14:变频P板型号错误[变频器2](副机2)

PJ-15:变频P板型号错误[风扇1](副机1)

大金空调系统故障代码

U0

制冷剂不足。检测方法:根据低压或吸气管和热交换器之间的温度差,进行制冷剂不足检测。估计原因:制冷剂不足或堵塞(配管错误);热敏电阻(R4T、R7T)故障;低压传感器故障;室外机P板(A1P)故障

U1

缺相、反相。检测方法:通过反相检测电路检测各相的相位,并进行判断。估计原因:电源反相;电源T相缺相;室外机P板故障

U1-01:电源反相/ 缺相(主机)

U1-04:[电源接通的情况下]电源反相(主机)

U1-05:电源反相/ 缺相(副机1)

U1-06:[电源接通的情况下]电源反相(副机1)

U1-07:电源反相/ 缺相(副机2)

U1-08:[电源接通的情况下]电源反相(副机2)

U2

电源故障或瞬时断电。检测方法:检测变频器内主电路电容器的电压。估计原因:电源电压故障;瞬时停电;缺相;变频P板故障;控制P板故障;压缩机故障;主电路的配线故障;风扇马达故障;信号线的连接故障

U2-01:变频器1电源电压不足(主机)

U2-02:变频器1电源缺相(主机)

U2-03:变频器1主回路电容异常(主机)

U2-08:变频器1电源电压不足(副机1)

U2-09:变频器1电源缺相(副机1)

U2-10:变频器1主回路电容异常(副机1)

U2-11:变频器1电源电压不足(副机2)

U2-12:变频器1电源缺相(副机2)

U2-13:变频器1主回路电容异常(副机2)

U3

未执行检查运行或通信出错。检测方法:是否进行检查运转。估计原因:未进行检查运转

U3-03:未实施试运转

U3-04:试运转异常结束

U3-05:试运转中途结束(非正常传送中)

U3-06:试运转中途结束(正常传送中)

U3-07:试运转中途结束(正常传送中)

U3-08:试运转中途结束(全机传送异常)

U4

室内机和室外机之间的通信故障。检测方法:使用微机检查室内机与室外机之间是否进行正常传送。估计原因:室内机与室外机、室外机与室外机之间的连接配线短路或接反;室外机电源关闭;系统地址不一致;室外机控制P板故障;室内机P板故障

U4-01:内外传送异常

U4-03:内机传送异常

U5

室内机与遥控器之间的通信故障。检测方法:使用微机检查室内机与遥控器之间是否进行正常传送。估计原因:室内机与遥控器之间传送故障;主遥控器相互连接(2个遥控器时);室内机P板故障;遥控器P板故障;噪声引起的传送故障

U6

室内机之间的通信故障

U7

室外机和室外储热单元之间的通信故障。检测方法:使用微机检查室外机之间是否进行正常传送。估计原因:室外机与室内机外部控制适配器之间配线连接错误;室外机之间配线连接错误;冷热切换设定错误;制冷/制热成组地址设定错误(功能装置、室外机外部控制适配器);室外机P板故障;室外机外部控制适配器故障

U7-01:外部控制装置安装时的异常

U7-02:外部控制装置安装时的报警

U7-03:主机- 副机1之间的异常

U7-04:主机- 副机2之间的异常

U7-05:多联系统异常

U7-06:副机1·2手动地址错误

U7-07:同一系统连接有4台以上外机

U7-11:试运转室内连接容量异常

U8

遥控器之间的通信故障。检测方法:使用2个遥控器控制时,使用微机确认室内机与遥控器(主、副)之间是否进行正常传送。估计原因:主遥控器与辅遥控器之间传送故障;副遥控器相互连接;遥控器P板故障

U9

通信故障(其它系统)。检测方法:通过室外机P板检测系统中其它室内机的故障信号。估计原因:其它室内机与室外机之间传送故障;其它室内机的电子膨胀阀故障;其它室内机的P板故障;室内机与室外机之间配线连接错误

U9-01:其他内机异常

UA

室内机和室外机的组合不当。检测方法:室内机和室外机的制冷剂种类数据不同时,室内机的太熟超过容许范围时,使用微机检查室外机是否支持自动清洁面板。估计原因:连接的室内机台数超限;室外机P板故障;室内机和室外机的制冷剂不一致;将室外机控制P板更

换为备用品后,未进行设定时

UA-17:室内机连接数超量

UA-18:室内连接机种错误

UA-20:室外机组合不良

UA-21:连接错误异常

UA-31:多联组合异常

UC

集中控制器地址设定错误。检测方法:1台室内机检测到其他台室内机拥有与自身相同的地址时。估计原因:集中控制器地址重复;室内机P板故障

UE

室内机与集中控制器之间的通信故障。检测方法:使用微机检查室内机与集中控制器之间是否进行正常传送。估计原因:集中控制器与室内机之间传送故障;主集中控制器设定连接器(或单独/组合切换连接器)松脱;集中控制器的P板故障;室内机P板故障

UF

配线和配管不相配。检测方法:检查运转时,进行传送的室内机台数与温度发生变化的室内机台数不一致。估计原因:室内机与室外机、室外机与室外机之间配线连接错误;检查运转失败;室内机P板故障;忘记打开截止阀

UF-01: 配线错误确认异常

UH

系统故障。检测方法:检测到未自动设定地址的室内机。估计原因:室内机与室外机、室外机与室外机之间配线连接错误;室内机P板故障;室外机P板故障

UH-01: 配线错误

UJ

通信故障(附属装置)

M1

集中遥控器印刷电路板故障。检测方法:检测DIII-NET极性电路的故障情况。估计原因:集中控制器P板故障;intelligent touch controller P板故障

M8

集中控制用选配控制器之间的通信故障。检测方法:根据DIII-NET通信数据。(自动复位)。估计原因:集中控制器之间传送故障;集中控制器P板故障

MA

集中控制用选配控制器组合不当。检测方法:根据DIII-NET通信数据。估计原因:集中控制器组合不当;连接多个主集中控制器;集中控制器P板故障

MC

地址重复、设定不当。检测方法:根据DIII-NET通信数据。估计原因:集中控制器地址重复

大金空调其它故障代码

60

外部保护装置动作(HRV)。检测方法:通过接点输出(J1与JC之间)检测外部保护装置的输出故障。估计原因:外部保护装置动作;故障输出的信号线连接故障;故障输出的信号线短路;控制P板故障

61

印刷电路板故障

62

臭氧浓度异常

63

传感器脏污

64室内空气热敏电阻故障(HRV)。检测方法:根据热敏电阻检测的温度进行故障检测。估计原因:热敏电阻连接故障;热敏电阻故障;控制P板故障

65

室外空气热敏电阻故障(HRV)。检测方法:根据热敏电阻检测的温度进行故障检测。估计原因:热敏电阻连接故障;热敏电阻故障;控制P板故障

67

排气通道关闭

68

集尘单元故障(HRV)

6A

风门系统故障(HRV)。检测方法:根据挡板马达的限位开关ON(或OFF)的时间检测故障。估计原因:挡板马达或限位开关故障;电缆断线;连接器连接故障;控制P板故障

6C

更换加湿元件

6E

更换除臭催化剂

6F

简易遥控器故障(HRV)

6H

门开关打开(HRV)

6J

更换高效滤网

70

2号系统压缩机过热

71

2号系统压缩机过电流

72

2号系统风扇电动机过电流

73

2号系统高压开关(HPS)动作

74

2号系统低压开关(LPS)动作

75

2号系统低压传感器故障

76

2号系统高压传感器故障

77

1号系统风扇互锁故障

78

2号系统风扇互锁故障

7A

2号系统压缩机电流传感器故障

7C

泵互锁故障

相关问答

大金空调外机0故障代码af?-楼盘网

[最佳回答]大金空调外机0故障代码af:加湿器漏水、摆动浮子开关不良、排水配管坡度不够、室内机PC板不良;检测方法:压缩机处于非运转状态下时,根据浮控开关ON/O...

大金空调报af故障?

大金空调故障代码af故障内容:室内机:排水水位超限、加湿系统故障大金空调故障代码af故障原因:加湿器漏水、摆动浮子开关不良、排水配管坡度不够、室内机PC板...

上海三菱电机空调RF122W/LDS的故障代码是怎么意思?_中央空调...

[回答]三菱重工主要是搞中央空调好,三菱电机造的家用空调比三菱重工的要好很多中央空调品牌很多啊大金三菱电机日立东芝美的格力都还可以有:空调大清巧...

大金家用中央空调VRVn错误代码u9解决-ZOL问答

个别室内机通讯故障,大金U9代码是同系统其它室内外机见传送故障,其它BS同室内外机故障。希望对你有帮助。以下R0~RU的解决方案,(包括RR在内)R0外保护装...

大金空调故障代码有哪些?-懂得

A6风扇系统故障,风扇电机有问题C4室外管温热敏电阻有故障C9室外微风热敏电阻有故障U4室内机与室外控制线接触不良或接错U5室内机与遥控器接触不良E5...

空调报警r3是什么意思-ZOL问答

大金空调故障代码R3的含义是空调室内机器温度传感器故障,空调进入保护状态,造成这种故障的原因有:1.传感器本身故障,由于使用时间长,传感器老化,出现故障,可以...

大金空调故障代码有哪些呢?-135****7935的回答-懂得

大金VRV中央空调故障代码A1室内机印刷电路板不良A3排水水位系统异常A7摆动电机锁定C4热交换器温度感应器系统异常C9吸入空气温度感应器系统异常E0保...

大金空调故障代码有哪些,如何解决?

答,*以下是大金空调常用维修故障代码,,可以引导维修大金人员更快的找到问题所在,仅供参考!大金中央空调VRV故障代码(TEL15921555080上海)室内机故障A0外部保...

大金空调显示故障代码u7怎么维修?

在使用大金空调的过程中如遇到一些故障,显示屏上会显示一些代码,找出对应的代码进行查阅就可以清楚知道空调的故障原因在哪里,再进行维修就简单多了。大...

大金空调故障码rs是什么故章?

大金空调故障码rs表示室内电机或排水系统故障。空调故障码中,R表示房间内机,S是指电子膨胀阀等的控制模块,因此rs代表室内机控制器检测到室内电机或排水系统出...

标签:

相关阅读