由RF2104构成的830MHz中功率放大器原理电路
由RF2104构成的830MHz中功率放大器原理电路
如图所示为由RF2104构成的830MHz***率放大器原理电路。射频信号(RF)由5脚输入,经过前置放大器、末级功率放大器放大后由12脚输出。
如图所示为由RF2104构成的830MHz***率放大器原理电路。射频信号(RF)由5脚输入,经过前置放大器、末级功率放大器放大后由12脚输出。5脚有直流电压,因此在5脚外加一个隔直耦合电容,同时并联一个分流电感(10nH),5脚输入阻抗为50Ω。输出端12、13脚在芯片内部已连接,通常将13、14脚在外部连接在一起作为信号输出,输出接匹配网络,使放大器输出阻抗与之匹配,该脚负载阻抗为5 j0Ω时可获得最大输出功率。13、14脚在外部连接在一起也作为末级功率放大器电源供电端。8脚接功率控制脚(PC),该脚接0V和3V时可以控制增益,从而控制功率;当不需要控制增益时,可将该脚接到固定的2.5~3V电压;该脚接2.5V电压时流人该脚的最大电流为1mA。
唯样商城,现货速发~
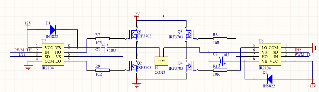
IRF2104全桥驱动电路
全桥电路在实际的项目中运用的也比较多(比如电机,半导体制冷片等),有时候全桥芯片会达不到我们的需求(比如功率特别大的时候),这时就需要我们自己来搭建一个符合我们需求的电路。 IRF2104是一款半桥驱动芯片,驱动起来也相对比较简单而且将半桥电路功率管独立出来我们可以根据自己的需要来选择合适的功率管,适应性更大。电路如下所示:由两片IRF2104,、4片IIRF3703、两个二极管和两个10UF的电容组成。
C1、C2是自举电容;
D1、D2自举二极管;
IRF3703构成H桥的4个桥臂;
全桥电路
掌握此电路的核心就是要弄懂自举电路是如何工作的下面简单介绍一下自举电路:
自举电路也叫升压电路,利用自举升压二极管,自举升压电容等电子元件,利用电容不能突变的特性使电容放电电压和电源电压叠加,从而使电压升高。
如下图所示当开关S1接3时MOS管导通此时C1负极与地相接电源通过D1、MOS管对电容进行充电当电路稳定之后电容正端电压对地为12V,负端对地电压为0V
充电电路
当如下图所示MOS管关断时,由于电容电压不能突变,电容和12V电源相接C1负端相对地为12V ,由于二极管反向截止,正端的对地电压为电容充电电压和电源电压之和24V ,电容两端的电压为12V。
放电电路
了解了自举电路之后我们再来分析这个全桥电路就简单多了
C1是自举电容,它是在Q2导通(此时Q1必定截止)期间(看作C1下端接地)由12V经D1完成充电的,等到Q2截止时C1下端就与地断开了,此时C1充有幅值等于12V的电压,就会上举使C1正端电位大于12V,因而使D1反偏而截止,这样C1上的电压充当电源就给Q1栅极提供了正向导通的偏压,使Q1导通。 C1充电的条件就是下管Q2导通如果无此条件(例如占空比变化到Q2始终处于截止状态)C1就自举不了S1就无法导通,这时就要另用独立电源来代替自举电容。
在编程控制时特别要注意的是Q1、Q4同时,Q2、Q4同时导通且不能交叉同事导通否则会烧坏MOS管,在功率大时也要注意MOS管要加散热片。
IRF2104的控制
由芯片手册提供的控制图(如下图所示)可知:当SD=1时,即允许使能IR2104芯片时, Ho的波形与IN波形相同,Lo波形与IN波形则是反相的关系。Ho是高电平时,Lo就是低电平,反之Ho是低电平时,Lo就是高电平;这样使能芯片后我们控制输入端的PWM波形的占空比就可以对负载进行相应的控制了。
相关问答
...法连接iPad怎么解决【详解】-小红薯2104B3C8的回答-懂得
很多果粉可能都遇到过iTunes无法连接iPhone、iPad、iPod的问题,但后来又莫名其妙的正常了,让人摸不着头脑。但是有没有比较好的、通用的解决办法呢?...
