rf水管 超大容量!管道布置中各种阀门的安装使用

小编头像

小编

管理员

发布于:2026年04月14日

164 阅读 · 0 评论

超大容量!管道布置中各种阀门的安装使用

如何正确安装疏水阀

疏水阀安装是否合适,对疏水阀的正常工作和设备的生产效率都有直接有影响。安装疏水阀必须按正规安装要求、才能使疏水阀和设备达到最佳工作效率。 1、在安装疏水阀之前一定要用带压蒸汽吹扫管道,清除管道中的杂物。 2、疏水阀前应安装过滤器,确保疏水阀不受管道杂物的堵塞,定期清理过滤器。 3、疏水阀前后要安装阀门,方便疏水阀随时捡修。 4、凝结水流向要与疏水阀安装箭头标志一致。 5、疏水阀应安装在设备出口的最低处,及时排出凝结水,避免管道产生汽阻。 6、如果设备的最低处没有位置安装疏水阀,应在出水口最低位置加个反水弯(凝结水提升接头),把凝结水位提升后再装疏水阀,以免产生汽阻。 7、疏水阀的出水管不应浸在水里。(如果浸在水里,应在弯曲处钻个孔,破坏真空,防止沙土回吸。) 8、机械型疏水阀要水平安装。 9、蒸汽疏水阀不要串联安装。 10、每台设备应该各自安装疏水阀。 11、热静力型疏水阀前需要有一米以上不保温的过冷管,其它形式疏水阀应尽量靠近设备。 12、滚筒式烘干(带虹吸管型)设备选用疏水阀时请注明:选用带防汽阻装置的疏水阀,避免设备产生汽锁。 13、疏水阀后如有凝结水回收,疏水阀出水管应从回收总管的上面接入总管,减少背压,防止回流。 14、疏水阀后如有凝结水回收,不同压力等级的管线要分开回收。 15、疏水阀后凝结水回收总管不能爬坡,会增加疏水阀的背压。 16、疏水阀后凝结水进入回收总管前要安装止回阀,防止凝结水回流。 17、在蒸汽管道上装疏水阀,主管道要设一个接近主管道半径的凝结水集水井,然后再用小管引至疏水阀。 18、机械型疏水阀长期不用,要卸下排污螺丝把里面的水放掉,以防冰冻。 19、发现疏水阀跑汽,要及时排污和清理过滤网,根据实际使用情况勤检查,遇有故障随时修理。每年至少要检修一次,清除里面的杂质。疏水阀在整个蒸汽系统中被认为是个小配件,但对系统工作和经济运行影响很大,所以疏水阀的维护和检修也是至关重要的,只有充分重视疏水阀在生产上的重要作用。勤检修,使疏水阀经常处在良好的工作状态下,才能保证达到最佳节能效果和提高经济效益。平衡阀安装使用的注意事项

关注微信公众号【水电工论坛】,学习更多水电安装知识!

暖通系统主要由三大系统:冷冻系统、冷却系统和冷凝系统组成。冷冻系统是参与冷热交换,实现制冷和供热的主要系统;冷却系统是将运行中的主机冷却的系统;冷凝系统是将系统中的冷凝水搜集并排放的系统。 暖通系统主要由三大部分:冷热源站、输配系统和用户末端构成。冷热源站是由主机(制冷机、锅炉等)产生冷热源并通过水泵输送出去的源头;输配系统是通过管路将冷热载体(冷水或热水)配送到各区域、各子区域、各子子区域的管路系统;末端装置是实现用户端冷热交换的最终装置。 经冷热交换后,通过输配系统中的回水管路进入冷热源主机重新循环,95%以上的HVAC系统是闭式循环系统。

一、冷/热量L 主机产生冷热量,末端进行冷热量的释放,其中冷热量的输送需要冷热媒作为载体。冷热媒可以是蒸汽、水、乙二醇溶液等,在HVAC系统主要采用水。 冷/热量L=Q×ΔT=流量乘以温差。 二、定流量和变流量 (1)主机侧(一次泵系统)通过压差旁通管路,为定流量。输配系统及用户侧(二次泵系统)可以采用定流量系统和变流量系统两种方式。我们通常讲的定流量或变流量就是指用户侧。

(2)主机侧的节能是通过压差旁通阀的旁通流量来实现主机开机台数的变化达到的,如果压差旁通阀的旁通流量达到一台主机的流量,即通知控制系统关闭一台主机。但在开启的主机侧流。

(3)结合上一节冷热量,我们可以看到:L=Q×ΔT,如果用户侧的需求冷量改变,则可以通过改变用户侧流量或用户侧进回水温差来实现,但在实际使用中,我们的主机侧、进回水间的温差均为定值,我们主要是依靠改变系统流量来实现冷量的改变。 (4)用户侧如果采用定流量系统,即为不安装电动二通阀,采取变风量(改变风机风速大小)来实现调节室内温度;或安装电动三通阀实现定流量。定流量系统,业主初始投资少,但不节能,系统始终按最大流量运行,运行费用高。

(5)由于用户侧实际需求的冷量会随着用户数量的变化(开关)、或环境温度的变化(设定温度变化,导致阀门开度变化,引起流量变化)而改变。这时安装电动二通阀即可实现变流量,达到节能的目的。 三、一次泵系统和二次泵系统 (1)一次泵系统(也称一次循环) 主机、一次水泵和冷却塔是一一对应关系:一台主机配置一台一次水泵,配置一台冷却塔。一次泵系统独立构成一次循环也叫一次循环,一次循环也可分为定流量和变流量两种系统。定流量一次泵系统肯定不节能,主要用在楼层低的小项目,我们不讨论;变流量一次泵系统通过压差旁通管路实现主机侧定流量,用户侧通过安装电动二通阀实现变流量,因此:主机和一次水泵为定流量运行,节能是通过用户侧流量的变化由自控系统调节主机和水泵运行台数来实现的。 调节主机和水泵运行台数的过程: A、通过电子式压差旁通阀(注意:此时无法使用A800-自力式压差旁通阀,因为A800无法反馈压差的电信号),由压差传感器传递进回水间运行压差的电信号到主机或水泵的控制系统。我们假设,当用户数量减少时,通过用户侧的流量下降,压差旁通阀自动开大,流量增加,保证总流量不变;当用户数量增加时,通过用户侧的流量增加,压差旁通阀自动关小,流量减少,总流量不变。所以通过压差旁通阀的流量是和进回水间的压差发生关系的,我们只要设定主机或水泵的控制系统,当压差传感器检测到ΔP增加到ΔPmax(当压差旁通阀流过的流量达到一台主机开启时的流量,此时进回水间的压差设定为ΔPmax)此时控制系统即可关闭一台主机,达到节能之目的。反之,当压差传感器反馈ΔP下降到ΔPmin时,控制系统即可开启一台主机。

B、通过旁通系统安装的流量计(此时可使用A800),由流量计将流量信号反馈给主机和水泵的控制系统,当旁通系统的流量达到一台主机的运行流量时,关闭一台主机;当旁通系统的流量小于现主机运行所需求的最低流量时,重新开启一台主机。

(2)二次泵系统(二次循环系统) 在高层建筑中更多选用二次泵系统,主要考虑用户流量变化范围大,要更加节能,就需要更加灵活的控制水泵:二次泵无需和主机一一对应,数量可更多;除可根据流量的变化调节水泵台数以外;还可在二次系统选用变频泵。 一次泵为定流量系统,一定是定频泵;而二次泵可选用变频泵。 一次泵的台数控制采用旁通系统流量盈亏方式控制:当用户侧流量需求减少时,二次泵通过变频减少二次循环总流量,当二次循环总流量少于一定值时,此时一次泵的流量过大,为“盈”,在一次循环和二次循环间的回路上,水流自上而下,流量计显示如通过此回路流量等于一次泵流量时,关闭一台一次泵;反之,当用户侧流量需求增加时,二次泵变频增加二次循环总流量,当二次循环总流量大于一定值时,此时,一次泵输出流量过小,为“亏”,在一次循环和二次循环间的回路上,水流自下而上,流量达到某设定值时,开启一台一次泵。

四、一次泵站用阀门 当然,我们对系统的了解主要还是要明白在各个系统中所用阀门的情况。 由于一次泵站采取主机—水泵—冷却塔的一一对应,同时一般高层建筑一次泵流量很大,所以,在一次泵站,主要使用到水泵出口的大口径止回阀、电动蝶阀(用于两管制系统春秋季节制冷或供热的自动切换,详见备注)、动态流量平衡阀、定流量多功能阀和吸入口扩散器、Y型过滤器或自动反冲洗过滤装置。 (备注:两管制系统是指输配系统在夏季供冷和冬季供热时都仅有一套管路,适合中国国情,经济,是现在的主要应用,因此两管制系统主要用于夏、冬季节性供应空调,在春、秋时需对空调进行切换;四管制系统是指供热和制冷各有一套输配系统,在很大的项目中,由于从楼外立面到楼内部可能进深很长,会出现冬季时,楼内部核心区很热,需要制冷,而夏季时,楼内部核心区可能需要供冷,所以四管制系统一年四季均有冷热供应,适应于超级大项目以及全年均须供应空调的场所,项目初始投资高。)

注意: 1、由于一次循环是定流量定频系统,因此此处的止回阀,口径较大,往往在DN300以上,应采用速闭式止回阀:例如CVRS——卷帘无声止回阀或CVKR——大口径短体静音止回阀。此时如果安装手动调节阀(也叫静态平衡阀),应无需安装动态平衡阀。 2、水泵出口止回阀如果不安装手动调节阀,必须安装动态平衡阀来保护水泵和主机,保证其在额定流量的工况下运行。 3、也可采用定流量多功能阀,取代止回阀和调流阀,是更好的方案。同时节省空间。 4、在此处安装水力控制型的缓闭式止回阀或多功能阀是现在设计院不好的应用。既不能更好的实现其功能,同时带来太大的水力损失。应强力否决。 5、在冷却塔处应强力建议设计院选用电动蝶阀,如果随主机台数的关闭,冷却塔不能同时关闭,会造成能量的浪费,同时冷却效率下降;选用动态平衡阀,也更好的提高冷却效率。 6、如有主机和水泵的控制要求,压差旁通阀应采用电子式压差控制器。(口径在200以上采用电动调节型蝶阀,即可实现功能,安装空间也少,同时又便宜。) 蝶阀和闸阀性能比较

闸阀是指关闭件(闸板)沿通道轴线的垂直方向移动的阀门,在管路上主要作为切断介质用,即全开或全关使用。一般,闸阀不可作为调节流量使用。它可以适用低温压也可以适用于高温高压,并可根据阀门的不同材质。但闸阀一般不用于输送泥浆等介质的管路中。 蝶阀是用圆盘式启闭件往复回转90°左右来开启、关闭和调节流体通道的一种阀门。 闸阀的优点: ①流体阻力小; ②启、闭所需力矩较小; ③可以使用在介质向两方向流动的环网管路上,也就是说介质的流向不受限制; ④全开时,密封面受工作介质的冲蚀比截止阀小; ⑤形体结构比较简单,制造工艺性较好; ⑥结构长度比较短。 缺点: ①外形尺寸和开启高度较大,所需安装的空间亦较大; ②在启闭过程中,密封面人相对摩擦,摩损较大,甚至要在高温时容易引起擦伤现象; ③一般闸阀都有两个密封面,给加工、研磨和维修增加了一些困难; ④启闭时间长。 闸阀是作为截止介质使用,在全开时整个流通直通,此时介质运行的压力损失最小。闸阀通常适用于不需要经常启闭,而且保持闸板全开或全闭的工况。不适用于作为调节或节流使用。对于高速流动的介质,闸板在局部开启状况下可以引起闸门的振动,而振动又可能损伤闸板和阀座的密封面,而节流会使闸板遭受介质的冲蚀。从结构形式上,主要的区别是所采用的密封元件的形式。根据密封元件的形式,常常把闸阀分成几种不同的类型,如:楔式闸阀、平行式闸阀、平行双闸板闸阀、楔式双闸板闸等。最常用的形式是楔式闸阀和平行式闸阀。 蝶阀的优点: ①结构简单,体积小,重量轻,耗材省,特别用于大口径阀门中; ②启闭迅速,流阻系数小; ③可用于带悬浮固体颗粒的介质,依据密封面的强度也可用于粉状和颗粒状介质。可适用于通风除尘管路的双向启闭及调节,广泛用于冶金、轻工、电力、石油化工系统的煤气管道及水道等。 缺点: ①流量调节范围不大,当开启达30%时,流量就将进95%以上。 ②由于蝶阀的结构和密封材料的限制,不宜用于高温、高压的管路系统中。一般工作温度在300℃以下,PN40(6~40)以下。 ③密封性能相对于球阀、截止阀较差,故用于密封要求不是很高的地方。 蝶阀的蝶板安装于管道的直径方向。在蝶阀阀体圆柱形通道内,圆盘形蝶板绕着轴线旋转,旋转角度为0°~90°之间,旋转到90°时,阀门则牌全开状态。 蝶阀结构简单、体积小、重量轻,只由少数几个零件组成。而且只需旋转90°即可快速启闭,操作简单,同时该阀门具有良好的流体控制特性。蝶阀处于完全开启位置时,蝶板厚度是介质流经阀体时唯一的阻力,因此通过该阀门所产生的压力降很小,故具有较好的流量控制特性。蝶阀有弹密封和金属的密封两种密封型式。弹性密封阀门,密封圈可以镶嵌在阀体上或附在蝶板周边。 采用金属密封的阀门一般比弹性密封的阀门寿命长,但很难做到完全密封。金属密封能适应较高的工作温度,弹性密封则具有受温度限制的缺陷。如果要求蝶阀作为流量控制使用,主要的是正确选择阀门的尺寸和类型。蝶阀的结构原理尤其适合制作大口径阀门。蝶阀不仅在石油、煤气、化工、水处理等一般工业上得到广泛应用,而且还应用于热电站的冷却水系统。常用的蝶阀有对夹式蝶阀和法兰式蝶阀两种。对夹式蝶阀是用双头螺栓将阀门连接在两管道法兰之间,法兰式蝶阀是阀门上带有法兰,用螺栓将阀门上两端法兰连接在管道法兰上。阀门的强度性能是指阀门承受介质压力的能力。阀门是承受内压的机械产品,因而必须具有足够的强度和刚度,以保证长期使用而不发生破裂或产生变形。 按国标生产蝶阀分: 对夹式蝶阀(橡胶密封)(中线型或单偏心型)、对夹式衬胶蝶阀、手动调节型对夹蝶阀、长系列对夹式金属密封蝶阀(双偏心)、氟橡胶衬里对夹式蝶阀(中线型或单偏心型)、手动对夹式中线蝶阀、螺旋传动对夹式蝶阀、蜗轮传动对夹式中线蝶阀、蜗轮传动调节型对夹式蝶阀、蜗轮传动调节型对夹式蝶阀、气动蝶阀、气动对夹式蝶阀、气动调节型对夹式蝶阀、气动对夹式中线蝶阀、电动传动调节对夹式蝶阀、电动对夹式中线蝶阀、电动对夹式蝶阀、手柄法兰式蝶阀、蜗轮蜗杆法兰式蝶阀(中线型或单偏心型)、气动法兰式蝶阀(中线型或单偏心型)、电动法兰式蝶阀(中线型或单偏心型)、短系列双偏心法兰式蝶阀(蜗轮蜗杆)、短系列双偏心法兰式蝶阀(气动)、短系列双偏心法兰式蝶阀(电动)、防泥沙型蝶阀、通风调节蝶阀(一)、通风调节蝶阀(二)、通风调节蝶阀(三)。 按国外标准生产的蝶阀分: 对夹式蝶阀、凸形和薄形蝶阀、手柄操作蝶阀、蜗轮传动蝶阀、电动蝶阀、蜗轮传动法兰式金属密封蝶阀、蜗轮传动对夹式金属密封蝶阀。 截止阀的工作原理和选用方法指导

截止阀的工作原理: 打个比方,假设一个带盖的水缸,水从缸底进入,从缸口流出,缸盖就相当于阀的关闭件.要是用手向上提起缸盖,就相当于截止阀的工作原理.要是用手向旁边移开缸盖,相当于闸阀的工作原理. 主要标准: 1、设计标准:GB/T12235 2、连接标准: 1)对焊端BW:按GB/T12224 2)法兰端RF:按JB79;GB/T9113;HG20592 3、阀门检验与试验: GB/T13927;JB/T9092 采用以下结构: 明杆支架式 螺栓连接阀盖;内压自紧式阀盖 整体式上密封座 详细介绍: 截止阀的启闭件是圆柱形的阀瓣,密封面呈平面或锥面,阀瓣沿流体的中心线作直线运动。阀杆的运动形式,有升降杆式(阀杆升降,手轮不升降),也有升降旋转杆式(手轮与阀杆一起旋转升降,螺母设在阀体上)。截止阀只适用于全开和全关,定做时允许作调节和节流。 截止阀开启时,阀瓣的开启高度,为公称直径的25%~30%时,流量已达到最大,表示阀门已达全开位置。所以截止阀的全开位置,应由阀瓣的行程来决定。 截止阀的阀杆轴线与阀座密封面垂直。阀杆开启或关闭行程相对较短,并具有非常可靠的切断动作,使得这种阀门非常适合作为介质的切断或调节及节流使用。截止阀的阀瓣一旦处于开启状况,它的阀座和阀瓣密封面之间就不再的接触,并具有非常可靠的切断动作,合得这种阀门非常适合作为介质的切断或调节及节流使用。 截止阀一旦处于开启状态,它的阀座和阀瓣密封面之间就不再有接触,因而它的密封面机械磨损较小,由于大部分截止阀的阀座和阀瓣比较容易修理或更换密封元件时无需把整个阀门从管线上拆下来,这对于阀门和管线焊接成一体的场合是很适用的。介质通过此类阀门时的流动方向发生了变化,因此截止阀的流动阻力较高于其它阀门。 常用的截止阀有以下几种: 1)角式截止阀;在角式截止阀中,流体只需改变一次方向,以致于通过此阀门的压力降比常规结构的截止阀小。 2)直流式截止阀;在直流式或Y形截止阀中,阀体的流道与主流道成一斜线,这样流动状态的破坏程度比常规截止阀要小,因而通过阀门的压力损失也相应的小了。 3)柱塞式截止阀:这种形式的截止阀是常规截止阀的变型。在该阀门中,阀瓣和阀座通常是基于柱塞原理设计的。阀瓣磨光成柱塞与阀杆相连接,密封是由套在柱塞上的两个弹性密封圈实现的。两个弹性密封圈用一个套环隔开,并通过由阀盖螺母施加在阀盖上的载荷把柱塞周围的密封圈压牢。弹性密封圈能够更换,可以采用各种各样的材料制成,该阀门主要用于“开”或者“关”,但是备有特制形式的柱塞或特殊的套环,也可以用于调节流量。 止回阀的安装使用知识

止回阀又称单向阀或逆止阀,其作用是防止管路中的介质倒流。水泵吸水关的底阀也属于止回阀类。 启闭件靠介质流动和力量自行开启或关闭,以防止介质倒流的阀门叫止回阀。止回阀属于自动阀类,主要用于介质单向流动的管道上,只允许介质向一个方向流动,以防止发生事故。 止回阀按结构划分,可分为升降式止回阀、旋启式止回阀和蝶式止回阀三种。升降式止回阀可分为立式止回阀和卧式止回阀两种。旋启式止回阀分为单瓣式止回阀、双瓣式止回阀和多瓣式止回阀三种。蝶式止回阀为直通式止回阀、以上几种止回阀在连接形式上可分为螺纹连接止回阀、法兰连接止回阀和焊接止回阀三种。 止回阀的安装应注意以下事顶: 1、在管线中不要使止回阀承受重量,大型的止回阀应独立支撑,使之不受管系产生的压力的影响。 2、安装时注意介质流动的方向应与阀体所票箭头方向一致。 3、升降式垂直瓣止回阀应安装在垂直管道上。 4、升降式水平瓣止回阀应安装在水平管道上。

止回阀的选用

1)、止回阀(aetvOne-wayvalve):一般适用于清净介质,不宜用于含有固体颗粒和粘度较大的介质。 2)、对于DN50mm以下的低压止回阀(aetvOne-wayvalve):,宜选用蝶式止回阀、立式升降止回阀和隔膜式止回阀;对于DN大于200mm、小于1200mm的中低压止回阀,宜选用无磨损球形上回阀;对于DN大于50mm、小于2000mm的低压止回阀,宜选用蝶式止回阀和隔膜式止回阀。 3)、隔膜式止回阀适用于易产生水击的管路上,隔膜可以很好地消除介质逆流时产生的水击,但受温度和压力限制,一般使用在低压常温管道上。 4)、对于要求关闭时水击冲击比较小或无水击的管路,宜选用缓闭旋启式止回阀和缓闭蝶式止回阀。 安全阀的作用

安全阀类的作用是防止管路或装置中的介质压力超过规定数值,从而达到安全保护的目的。 安全阀是一种安全保护用阀,它的启闭件受外力作用下处于常闭状态,当设备或管道内的介质压力升高,超过规定值时自动开启,通过向系统外排放介质来防止管道或设备内介质压力超过规定数值。安全阀属于自动阀类,主要用于锅炉、压力容器和管道上,控制压力不超过规定值,对人身安全和设备运行起重要保护作用。 不锈钢球阀使用的注意事项 球阀是由旋塞阀演变而来。它具有相同的旋转90度提动作,不同的是旋塞体是球体,有圆形通孔或通道通过其轴线。球面和通道口的比例应该是这样的,即当球旋转90度时,在进、出口处应全部呈现球面,从而截断流动。 球阀只需要用旋转90度的操作和很小的转动力矩就能关闭严密。完全平等的阀体内腔为介质提供了阻力很小、直通的流道。通常认为球阀最适宜直接做开闭使用,但近来的发展已将球阀设计成使它具有节流和控制流量之用。球阀的主要特点是本身结构紧凑,易于操作和维修,适用于水、溶剂、酸和天然气等一般工作介质,而且还适用于工作条件恶劣的介质,如氧气、过氧化氢、甲烷和乙烯等。球阀阀体可以是整体的,也可以是组合式的。

不锈钢球阀的优点: 1.浮动不锈钢球阀流体阻力小,其阻力系数与同长度的管段相等。 2.软密封不锈钢球阀结构简单、体积小、重量轻。 3.丝扣不锈钢球阀紧密可靠,目前球阀的密封面材料广泛使用塑料、密封性好,在真空系统中也已广泛使用。 4.法兰不锈钢球阀维修方便,球阀结构简单,密封圈一般都是活动的,拆卸更换都比较方便。 5.在全开或全闭时,球体和阀座的密封面与介质隔离,介质通过时,不会引起阀门密封面的侵蚀。 6.操作方便,开闭迅速,从全开到全关只要旋转90°,便于远距离的控制。 7.适用范围广,通径从小到几毫米,大到几米,从高真空至高压力都可应用。

工业阀门知识

阀门:用以控制流体流量、压力和流向的装置简称阀门。被控制的流体可以是液体、气体、气液混合体或固液混合体。阀门通常由阀体、阀盖、阀座、启闭件(阀瓣、塞体、闸板、蝶板和隔膜等)、驱动机构(阀杆和带动它运动的阀门驱动装置)、密封件(填料、垫片等)和紧固件等组成。阀门的控制功能是依靠驱动机构或流体驱使启闭件升降、滑移、旋摆或回转运动以改变流道面积的大小来实现的。

阀门是流体输送系统中的控制部件,具有截断、调节、导流、防止逆流、稳压、分流或溢流泄压等功能。用于流体控制系统的阀门,从最简单的截止阀到极为复杂的自控系统中所用的各种阀门,其品种和规格相当繁多。阀门可于控制空气、水、蒸汽、各种腐蚀性介质、泥浆、油品、液态金属和放射性介质等各种类型流体的流动。阀门的公称通径从几毫米的仪表阀到10米以上的工业管路用阀。阀门的工作压力可从1.3×10-3MPa 到1000MPa的超高压阀门。工作温度从-269℃超低温到1430℃的高温。阀门的启闭可采用多种控制方式,如手动、电动、气动、液动、电—气或电—液联动及电磁驱动等;也可在压力、温度或其他形式传感信号的作用下,按预定的要求动作,或者只进行简单的开启或关闭。阀门的用途极为广泛。

阀门分类:

按阀门的功能分:

按阀门公称压力:

按阀门使用温度分:

阀门的基本性能:

闸阀:

用闸板作启闭件并沿阀座轴线垂直方向移动,以实现启闭动作的阀门。闸阀的主要优点是流道通畅,流体阻力小,启闭扭矩小;主要缺点是密封面易擦伤,启闭时间较长,体形和重量较大。闸阀在管道上的应用很广泛,适于制造成大口径阀门。闸阀通常用于截断流体,不宜用于调节流量。因为当闸阀处于半开位置时,闸板会受流体冲蚀和冲击而使密封面破坏,还会产生振动和噪声。闸阀按闸板的结构不同分为楔式和平行式两类。

楔式闸板有三种结构:

单闸板的结构较简单,但楔角的加工精度要求较高,易发生卡紧、擦伤现象;

双闸板的结构对楔角精度要求较低,闸板不易楔死,但结构较复杂;

弹性闸板兼有单闸板和双闸板的优点,能避免它们的缺点,因而应用较广泛。它的结构特点是在闸板的周边上有一道环形槽,使闸板具 有适当的弹性。

平行式闸阀通常采用双闸板结构;特殊用途的闸阀,如长距离输油、输气的管道上用的大口径闸阀因清扫阀门和管道的需要而采用单闸板结构。

截止阀:

用阀瓣作启闭件并沿阀座轴线移动,以实现启闭动作 的阀门。截止阀主要用于截断流体,在对调节性能要求不高的场合也可用于调节流量。截止阀是管道上常用的一种阀门。

常见的截止阀阀体流道形式有直通式、直流式和直角式三种。直通式截止阀(图2直通式截止阀阀体流道)的流体阻力较大,因阀体形状近似球体,所以习称球形阀。为了减小流体阻力,直流式多用于含固体颗粒或粘度大的流体。

直角式用于高、中压力的直角型管道。截止阀的密封面主要有平面和锥面两种。锥面密封的接触面宽度比平面密封的小,所需密封力小,密封性较易保证,启闭力也低得多,大多用于高压场合。为了减小启闭力,已研制出高压平衡式截止阀。它采用压力平衡式阀瓣。流体从阀瓣下部通过小孔进入阀瓣上部。

截止阀的主要优点是:开启高度小(一般为阀座通孔直径的1/4),因而开关较迅速;启闭过程中密封面间一般无相对滑动,故不易磨损擦伤;阀瓣和阀座的维修方便。缺点是启闭力和流体阻力较大,因此不能做得太大,一般中、低压截止阀的公称通径不大于250毫米,高压截止阀不大于150毫米。

止回阀:

能自动阻止流体回流的阀门,又称单向阀。通常,流体在压力作下使阀门的阀瓣开启,并从进口侧流向出口侧。当进口侧压力低于出口侧时,阀瓣在流体压力和本身重力的作用下自动地将通道关闭,阻止流体逆流。按阀瓣运动方式不同,止回阀主要分为升降式、旋启式和蝶式三类。

升降式止回阀的阀体多与截止阀阀体相似,它的流体阻力较大。这类止回阀为高压小口径,常采用圆球形阀瓣。旋启式止回阀对流体的阻力较小,一般适用于中小口径、低压大口径管道,常在阀的通道隔板上设置多个阀瓣,成为多瓣式。

蝶式止回阀的形状与蝶阀相似。它结构简单,对流体的阻力小。止回阀如关闭过快,可能会在液体管道中引起液击,产生噪声,甚至导致阀门零件的损坏。为避免这种情况,需要时可选用有缓冲功能的止回阀,以延长关闭时间。

球阀:

用带圆形通孔的球体作启闭件,球体随阀杆转动,以实现启闭动作的阀门。球阀的结构与旋塞阀相似,也有人称它为球形旋塞阀。它由一个球体和两个阀座(密封圈)组成密封副。阀座最常用的材料为聚四氟乙烯塑料。

在各种阀门中球阀的流体阻力最小,它又具有开关迅速、密封性好的优点,因而已成为发展最快的一类阀门。它的适用范围很广:工作压力从高真空到高压(压力已达40兆帕),工作温度为-253~+450℃,最大口径已达3000毫米。球阀的主要缺点是工作温度不高。目前正在使用碳、石墨等密封圈材料,以提高球阀的使用温度。按密封结构原理,球阀分为浮动球球阀和固定球球阀(见图球阀示意图)。前者主要靠流体压力将球体压紧在出口端的阀座上,形成浮动状的密封,因而使用的压力和口径受到限制。

球阀密封面主要结构形式和原理:

球阀的防静电和紧急密封装置:

蝶阀:

蝶阀:

用圆形蝶板作启闭件并随阀杆转动,以实现启闭动作的阀门。

蝶阀结构简单,开关迅速,体积小,重量轻和启闭力矩小。按对密封的要求不同,蝶阀可分别设计成具有截断、调节或截断兼调节的功能。蝶阀应用广,特别是在低压大口径供水管道上有逐步取代闸阀的趋势。蝶阀的最大口径已达10米。大口径蝶阀一般带有缓闭阻尼装置,以防止产生水击。蝶阀的密封材料通常用橡胶,用于低温、高温或调节工况的蝶阀,也使用金属密封材料。

中线蝶阀:中线蝶阀蝶板的回转中心(即阀杆的中心)位于阀体的中心线和蝶板的密封面截面上阀座采用合成橡胶。关闭时蝶板的外圆密封面挤压合成橡胶阀座,使阀座产生弹性变形而形成弹性力作为密封比压保证蝶阀的密封该阀可设计成法兰连接、对夹连接和单夹连接同杆可设计成通杆,穿销钉和两节杆六方头连接结构。

典型的单偏心蝶阀:

蝶板的回转中心(即阀杆中心)位于阀体中心线上,且与蝶板密封截面形成一个偏置尺寸。

使蝶板与阀座上的密封面形成一个完整的圆,加工时易保证蝶板与阀座的表面粗糙度关闭蝶阀时,蝶板的外圆密封表面逐渐接近并挤压阀座使阀座产生弹性变形,形成的弹性力作为密封比压,保证密封阀座应为软质密封材料,以聚四氟乙烯为最佳该阀全开时,蝶板与阀座密封面间形成一个间隙。

节流阀:

靠缩小流道截面来控制流体流量或降低流体压力的调节阀。节流阀的结构通常与截止阀相似,主要的不同之处是改变了阀瓣形状和采用了小螺距的阀杆,因而它比截止阀有更好的调节性能。节流阀的阀瓣形状有窗形(用于较大的口径)、塞形(用于较小的口径)和针形(用于小口径)等。用针形阀瓣的节流阀常称为针形阀。蝶阀也常被用作节流阀。

由于节流作用,阀瓣与阀座间的流速很大,流体通过阀瓣后产生较大的压力降,阀瓣、阀座和阀体会因流体的高速冲刷和可能产生的气蚀作用而损坏,特别是当流体的腐蚀性大或流体中带有固体颗粒时更易损坏。

旋塞阀:

用带通孔的塞体作为启闭件的阀门。塞体随阀杆转动,以实现启闭动作。小型无填料的旋塞阀又称为“考克”。旋塞阀的塞体多为圆锥体(也有圆柱体),与阀体的圆锥孔面配合组成密封副。旋塞阀是使用最早的一种阀门,结构简单、开关迅速、流体阻力小。普通旋塞阀靠精加工的金属塞体与阀体间的直接接触来密封,所以密封性较差,启闭力大,容易磨损,通常只能用于低(不高于1兆帕)和小口径(小于100毫米)的场合。为了扩大旋塞阀的应用范围,已研制出许多新型结构。

隔膜阀:

用弹性隔膜作为启闭件和密封件的截断阀。图隔膜阀的典型结构为隔膜阀的典型结构。阀体为屋脊式,屋脊与隔膜组成密封副。隔膜周边固定,它将阀腔分成互不相通的两部分。隔膜下边为流体通道。阀瓣、阀杆、阀盖等零件都位于隔膜上部,与流体隔离,不受流体腐蚀,同时又能防止铁锈等杂质污染流体。隔膜阀不需要填料函,不存在阀杆的密封问题。

隔膜材料通常为橡胶和氟塑料。隔膜阀的寿命取决于隔膜的耐疲劳性。它特别适用于腐蚀性流体和要求清洁的流体,如醋酸、化纤原料和锅炉软化水等。它的工作压力一般不大于0.6兆帕,工作温度一般小于100℃,公称通径不大于350毫米。

阀门的基本参数和标准:

阀门的公称通径(DN)。

公称通径用字母“DN”后紧跟一个数字表示。如通径250mm 应标志为DN250。

阀门的公称压力(PN),指阀门在规定的基准温度允许的最大工作压力。是供参考用的一个方便的圆整数。

在我国,涉及公称压力时,按照通常给出计量单位,以“MP”兆帕表示,在英美国家中,尽管已经列入公称压力的概念,但实际使用仍然采用英制单位的磅级。

主要国内标准:

主要国外标准:

阀门的连接方式:

内螺纹连接(PT 管螺纹连接55°牙);

外螺纹连接(NPT 螺纹连接 60°牙);

法兰连接;焊接(对接焊“BW”和承插焊“SW”);

对夹;卡箍;卡套。

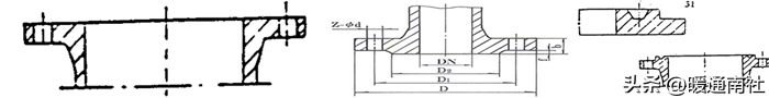
法兰连接:

(1)平面(密封面)法兰 flat flange (FF);

1、常用垫片:常用石棉斑、聚四氟乙稀包嵌石棉板、铝板;

2 应用范围:适用于较低压力的阀门:

(2)凸面(密封面)法兰 raised face(RF)

(3)环槽密封面(ring type jai face)(RTJ)

3 槽 groove

1、常用垫片:金属椭圆形垫、金属八角形垫;

2、应用范围 :主要用于高温高压阀门。

(4)榫槽面 (TG) tongue﹠ groove

1常用垫片:氟塑料板 缠绕式垫片、金属色石棉垫片、 铜板;

2 适用范围:使用能够塑性变形的垫片和腐蚀性较强。密封性能要求严格的阀门。

(5)凹凸面法兰(MF)male ﹠ female

1 常用垫片:缠绕式垫片、橡胶石棉板;

2 应用范围:适用于各重压力的阀门。

连接形式的选择:

法兰密封面形式的选择:

阀门主体材料:

压力-温度额定值:

阀门的压力-温度额定值是指在指定温度下用表压表示的最大允许工作压力。当温度升高时,最大工作压力随之降低。压力-温度额定值数据是在不同工作温度工作压力下正确选用阀门的主要依据。

内件材料:

填料函密封:

靠填料阻塞泄漏通路的可用于往复或旋转运动的接触式动密封,主要有软填料密封和硬填料密封两类。软填料密封又称盘根密封,填料函内的填料受压盖的轴向力作用而径向胀紧,以达到密封目的。软填料常由纤维(石棉、尼龙等)、润滑剂(石墨、二硫化钼、滑石粉等)和各种金属丝增强剂组成。填料磨损后可通过拧紧螺栓予以补偿。软填料密封结构简单、可靠、易检修、耐腐蚀和耐高温。

填料的使用温度:

填料的形式:

垫片:

阀门法兰中相对静止件间的密封。常用的形式是放置密封垫片,这种密封称为垫片式强制密封(图1垫片式强制密封)。

旋紧螺栓压紧垫片,即可堵塞泄漏缝隙以达到密封的目的。垫片的材料和形式根据阀门使用温度、压力和介质的腐蚀性等条件选用。如常温、中低压设备可用橡胶垫片,在低温下或腐蚀性工作介质中工作的设备可用聚四氟乙烯垫片,温度较高的设备可用石棉橡胶垫片,高温高压设备可用金属垫片。

石棉橡胶垫片:

石棉橡胶垫片适用于光滑式法兰密封面、凹凸式法兰密封面和样槽式法兰密封面、优点是耐蚀性和热稳定性较好,塑性好,用较小压紧力可保证密封。缺点是强度较低,易粘在法兰密封面上。石棉橡胶垫片有万能石棉板、防蚀石棉板,一般用石棉板、耐酸石棉板、耐油石棉板、夹金属丝石棉板等多种材料。适用于较高温的中压阀门。

聚四氟乙稀垫片:

聚四氟乙烯垫片一般用于榫槽式密封面。主要有聚四氟乙烯和夹玻璃纤维聚四氟乙烯两种材料。适用于较低温度各种压力的强腐蚀性介质。

缠绕式填片:

缠绕式垫片由波形金属带和密封材料带混合缠绕而成。适用于较高温度的中压阀门。

金属包石墨垫片:

由薄金属包覆环形石棉垫片而成。一般用在凹凸式法兰密封面。适用于较高温度和压力的阀门。

金属垫片:

主要有三种形式:(1) 八角形和椭圆形垫——适用于梯形槽式法兰密封面。(2)齿形垫——是在金属平垫片密封面上加工出锥齿形波纹、适用于凹凸式法兰密封面。(3)透镜垫——适用于透镜式法兰密封面。

标准紧固件:

标准化的紧固联接用的机械零件。标准紧固件主要包括螺栓、螺柱、螺钉、紧定螺钉、螺母、垫圈和铆钉等(见图常用的标准紧固件)。

螺栓的结构型式很多,头部多为六角形。受冲击、振动或变载荷的螺栓,为增大柔性,其光杆部分制成细段或中空。螺柱的座端旋入被联接件的螺纹孔,螺母端配用的螺母与螺栓螺母相似。

密封面材料:

阀门的驱动装置:

阀门驱动装置的分类:

按驱动机构的运动方式,阀门驱动装置分为直行程和角行程两种,按驱动结构阀门驱动装置分为:

阀门驱动装置按输出轴运动方式分:

(1)为多圈回转式;(2)部分回转式;(3)直线往复式。

多圈回转式适用于阀杆或阀杆螺母需要回转多圈才能全开或全关的阀门,如闸阀、截止阀,输出转矩值的系列一般为 40~10000牛/米(推力为20~1100千牛)。部分回转式适用于阀杆在回转一圈之内就能全开或全关的阀门,如球阀、蝶阀,其输出转矩的系列一般为 125~125000牛/米。直线往复式适用于阀杆只做直线往复运动就能全开或全关的阀门如电磁阀。阀门驱动装置按动力源可分为手动装置、气动装置、液动装置、电动装置、气液联动装置、电液联动装置等。最原始和最简单的阀门驱动装置是手轮(手柄)。

添加图片注释,不超过 140 字(可选)

(1 阀门驱动方式的选择依据:

(1)阀门的型式、规格与结构;

(2)阀门的启闭力矩(管线压力阀门的最大压差)推力;

(3)最高环境温度与流体温度;

(4)使用方式与使用次数;

(5)启闭速度与时间;

(6)阀杆直径、螺距、旋转方向;

(7)连接方式;

(8)动力源参数:电动的电源和电压、相数、频率;气动的气源压力;液动的液源压力。

(9)特殊考虑:低温、防腐、防水、防火、防辐照等。

手动驱动装置:

手动阀门:

手轮驱动:手轮可采用可锻铸铁、球墨铸;

铁或钢也有采用铝合金或塑料等材料。

手轮旋向:顺时针开阀门:逆时针关闭。

撞击式手轮:撞击式手轮适用于要求启闭;

力矩较大的截止阀。

齿轮传动手动装置:齿轮传动手动装置分两种,一种是在阀门支架上设置齿轮减速机构,一种是齿轮减速箱式手动装置。前者大多为一级齿轮减速,后者又可分为多回转手动装置。手动装置与阀门的连接可以与电动驱动装置一致。

电动驱动装置:

与其他阀门驱动装置相比,电动驱动装置具有动力源广泛,操作迅速、方便等特点,并且容易满足各种控制要求。所以,在阀门驱动装置中,电动装置占主导地位。阀门电动装置按输出方式分为多回转型(Z型)和部分回转型(Q型)两种,前者用于升降杆类阀门,包括:闸阀、截止阀、节流阀、隔膜阀等;后者用于回转杆类阀门,包括球阀、旋塞阀、蝶阀等,通常在90度范围内启闭。阀门电动装置按防护类型分为普通型和特殊防护型两大类。

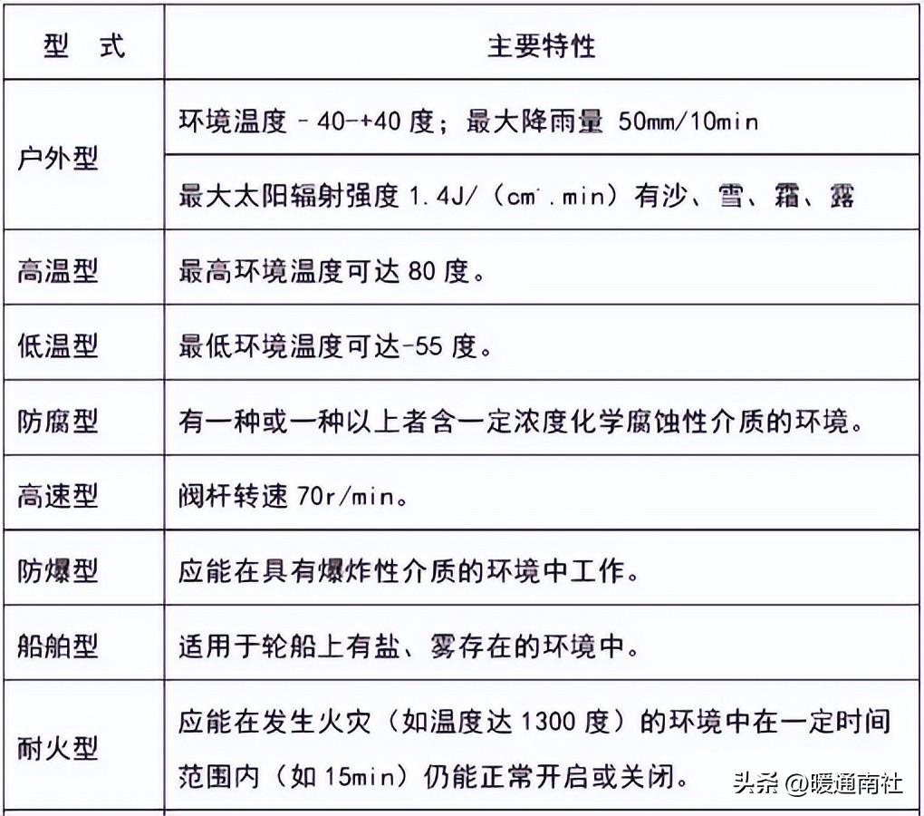
普通型电动装置的使用环境如下:

(1)环境温度-25-40℃;

(2)环境相对湿度≥90%;

(3)海拔≥1000米;

(4)工作环境要求不含有腐蚀性、易燃、易爆的介质。

如阀门的工作环境条件超过普通型电动装置所具有的能力时,需采用特殊防护型产品。

特殊防护型电动装置主要技术参数:

更多内容,请查看暖通南社公众号...

相关问答

废水管中RF、RFL是什么意思?-答疑解惑-广联达服务新干线

[回答]热废水、热废水立管。RF是热废水,RFL是热废水立管热废水和热废水立管

请问各位老师,在人防给水图中,RFJ代表什么管道-答疑解惑-...

[回答]战时的给水管道。这个是人防给水管RFJ表示人防给水管道的意思,RF代表人防,J表示给水管道。应该是给水

红色水管有什么品牌?

红色水管品牌有:景圣元、派仁、德莱橡胶、永晟、卡福莱、福硕、飞亚、睿冠硅胶、胜智诺、萌林、红金宝、美龙管业、玉军金属、允牧、鸿立等。此外,还有嘉丁拿(...

什么是防滑F型阀门扳手?

防滑F扳手又称为F扳手、F阀门扳手、F型阀门扳手、阀门钩、阀门钩子,适用于石油、化工、冶金、发电、炼油、造船、石化、机械等行业,材质为45#。是设备安装、...

ppr水管哪位牌子好,谁能告诉我性价比如何啊?

[回答]现在什么产品都是有真假,买到真货就好用,但是对于水管不是很了解人要想选择到好的水管还是比较难,这边来教你几招选购技巧?1.“摸”:质感是否细腻,...

pe给水管都有哪些规格

[回答]6分管、1寸管、1寸2管、1寸半管、2寸管、2寸半管、3寸管、4寸管、5寸管、6寸管等规格,其平均内径为15mm、20mm、25mm、32mm、40mm、50mm...在选择...

大神们有谁清楚!四川进口德国施乐百离心风机RF系列,施乐百...

[回答]因为他们的水管质量普遍较好,人的生活水平越来越高,用好的也不稀奇了,像德国万熠管道这些就是好的产品徐州乐加义进出口贸易有限公司经营离心风机...

ppr水管专卖店有哪些品牌不错?谁知道的来说说吧

[回答]我所了解的售价如以下:九牧聚仁祥专卖店的九牧ppr管,售价是79它的材质/品牌是九牧jomoo苏牧专卖店的九牧ppr管,售价是85它的材质/品牌是九牧价格来...

天力铜水管有哪些优缺点?有什么牌子的呢?

[回答]内衬铜ppr水管有什么优缺点吗:PPR管作为一种新型的水管材料,PPR管具有得天独厚的优势,它既可以用作冷水管,也可以用作热水管,由于其无毒、质轻、耐...

日丰下水管价格表谁有?-一起装修网

[回答]日丰卫浴全铜翻板式下水器513排水管520¥59.20日丰卫浴RIFENG304不锈钢软管RF-520P¥25.00日丰卫浴(RIFENG)排水器RF-515¥53.00以...

标签:

相关阅读