创RF Fabless纷纷自建测试工厂,半导体供应链迎来新变数

小编头像

小编

管理员

发布于:2026年04月14日

165 阅读 · 0 评论

Fabless纷纷自建测试工厂,半导体供应链迎来新变数

集成电路行业的IDM与Fabless模式之争由来已久,各有胜负手,然而在国内芯片行业蓬勃发展与国家大力扶持的条件下,不少Fabless公司开始向前突破,逐渐模糊了IDM与Fabless的边界,为此我们进行了观察与讨论。

我们发现,最近有不少芯片设计公司开始自建封装/测试产线。近年来,Fabless模式的盛行,使得芯片设计企业用轻资产模式快速成长,但这种外协加工模式也带来了供应链管理的不确定性,尤其在行业旺季来临时,晶圆厂和封测厂的产能保障任务成为每一家Fabless公司运营的“噩梦”,此外,新冠疫情也如炸弹般造成供应链管理的巨大难题。同时市场化的外协加工成本价格波动大,给芯片设计公司的毛利造成了不小的冲击。这些对Fabless企业来说,都是很大的制约因素。技术、资金实力雄厚的国际知名芯片厂商多采用IDM模式。但IDM的模式对于大多中国芯片设计企业来说,难以重负。国务院在2020年7月发布《新时期促进集成电路产业和软件产业高质量发展的若干政策》,明确鼓励充分利用国家和地方现有的政府投资基金支持集成电路产业发展,各地政府整合产业基金为芯片设计公司提供了更充足的“弹药”,于是现在不少芯片设计公司开始搭建Fabless+测试/封装的模式,探索Fabless和IDM这两种模式并在优劣势之间取得均衡的能力。

芯片设计公司的“新风气”

国内芯片设计公司蓬勃发展,2021年已有22家半导体企业成功登陆上交所科创板,巨量资金的涌入让芯片设计企业在供应链制造上有了更多的选择与思考,我们来盘点一下芯片设计企业有投资建设封测基地的情况:

韦尔股份

2019年10月22日,韦尔股份 向豪威增资2700万美元,建设晶圆测试及晶圆重构生产线。2020年12月,韦尔股份又拟募集24.4亿,其中18.39亿元用于建设晶圆测试及晶圆重构生产线(二期),主要是针对高像素图像显示芯片的12英寸晶圆测试及重构封装。图源:韦尔股份公告韦尔股份在其公告中指出了自建测试和封装产线的必要性和合理性,一方面,可以进一步提升公司在CMOS图像传感器芯片领域的竞争优势,改变此前在晶圆测试以及晶圆重构封装业务采用委外加工的模式,降低成本,提升对产品的把控,缩短交期;另一方面,能够提升市场反应效率,有利于把握 CMOS 图像传感器市场机遇,提高市场占有率;第三,这是一个顺应公司战略发展需要的决定,全球排名前三的图像传感器供应商除豪威科技外的另外两家索尼、三星均采用IDM模式,该模式可以整合产业链资源,产生规模效应。

集创北方

2020年6月5日,集创北方 总部暨显示驱动芯片设计和先进测试基地项目开工仪式在北京经济技术开发区举行。集创北方专注于显示芯片的设计,主要给LED显示屏、LCD面板等新型显示屏提供完整的显示芯片解决方案,包括驱动、触控、指纹识别、时序控制、电源管理等。

恩智浦

恩智浦 在天津也有一家全资封测子公司,恩智浦半导体(天津)有限公司主要从事集成电路的设计,封装测试生产及销售。该封测公司是2015年恩智浦从飞思卡尔手中收购得来,经过多年的发展,其封装测试工厂生产能力已接近饱和,没有足够的生产空间来进一步引进新的生产设备,形成工厂的产能规模,承接未来新产品的生产。于是在2020年下半年,恩智浦半导体(天津)集成电路测试中心一期改造项目启动,建筑面积为3.26万平方米。到2021年9月,该项目已经竣工。

艾为电子

模拟芯片厂商艾为电子 也建立了自己的测试产线。2020年12月1日,艾为集成电路技术实验中心正式揭牌。该中心就拥有大型可靠性实验室、量产和工程测试中心及配套设备,未来,公司将根据实际需求持续增加实验中心相关设备的投入。公司CEO孙洪军在揭牌仪式上表示,艾为集成电路技术实验中心的成立,将助力艾为加快产品可靠性及测试能力建设,提升产品交付能力。更大程度上保障艾为声、光、电、射、手五大产品线不同产品的测试产能。2021年8月,艾为电子发布上市招股书,募集7.3亿元用于电子工程测试中心建设项目。本项目拟购置各类测试设备,建设自有的工程测试中心,开展可靠性测试、失效性分析等。项目的开展可实现十万级的工程测试需求,对样品进行全面的功能验证;同时,可实现百万级的量产测试需求,对在产品的各类缺陷进行检测,保障产品良率。

圣邦微电子

圣邦微电子 也对外成立了全资子公司来建立测试项目。据圣邦微电子公告,2021年10月20日,圣邦微电子拟与江阴高新技术产业开发区管理委员会签署《投资协议》,设立全资子公司江阴圣邦微电子制造有限公司,主要用来建设集成电路设计及测试项目,项目总投资额约3亿元。该项目计划于2023年12月前投产,于2027年全面达产。其实自建测试产线的模式早就有很多先例,MOSFET厂商富满电子和捷捷微电的MOSFET产品都采用Fabless+封测的模式。图源:捷捷微电年报公告据悉,国内还有很多芯片设计厂商都有意要建自己的测试厂,相信不久就会有更多的Fabless建线消息浮出水面。

催生繁荣ATE市场

如此多封测产线的建立,势必大幅增加对设备的需求,而对测试设备的购置也成为这些Fabless企业花费的重头。如豪威晶圆测试及晶圆重构生产线项目(二期)的投资概算中指出,总预计投资额18.39亿元中,有15.26亿元是用来进行设备购置与安装,占到了投资总额的83%。那么有哪些测试设备厂商将从中获益呢?豪威科技晶圆测试及晶圆重构生产线项目(二期)目的投资构成、非资本性支出的占比图源:韦尔半导体公告首先让我们来看下测试设备的市场情况,测试设备主要包括测试机、探针台和分选机等。在这三大领域,过去主要是处于国外企业垄断的局面,但国内厂商这几年已经陆续开发出成熟可用的测试平台。具体来看,在探针台领域,目前仍由海外厂商占据主导地位,主要是日系厂商东京精密、东京电子和韩系SEMICS等把控。分选机方面早已打破外商垄断的局面,目前台湾鸿劲以及天津金海通、杭州长川、上海中艺等都有很不错的表现。而ATE这个测试中的核心测试设备垄断严重,泰瑞达和爱德万双寡头在ATE设备领域占据95%以上的市场份额,两家大厂平分秋色处于绝对领先地位,不过国内如华峰测控这样的测试设备厂商这几年在模拟领域也开始渐渐崛起。综合来看,海外的测试设备厂商凭借稳定可靠的经过量产认证的成熟的设备,将是这些Fabless企业首先考量的采购来源。但是在自主可控的大趋势下,国内新崛起的测试设备亦进入了芯片设计公司采买的ATE菜单中。

瓶颈与破局之法

但一个不能忽视的问题就是,测试设备尤其进口设备的单价很高,大量资金投入将非常影响芯片设计公司的现金流状况。而且机台设备购置的交期很长,再加上去年缺芯的影响,主流机台交期,由原来的8周一路延长,有的甚至长达一年以上。2022年1月份,据联合报报道,半导体测试设备大厂爱德万测试台湾董事长暨总经理吴万锟表示,受到逻辑芯片需求强劲的影响,爱德万2021年芯片ATE设备创下历年最佳接成单,但也受到芯片及部分原材料短缺影响,设备交货期拉长至少要半年以上 ,他还强调,受到成本上扬影响,公司不排除在新年度调涨测试设备价格 。芯片设计公司购买ATE设备,可将在融资市场获取的大量现金快速转变为公司固定资产,同时利用资产为自身芯片产品解决测试产能、成本、质量管理需求。但是面对高昂(甚至是越来越高昂)的测试设备成本,与“不可接受”的设备交期,许多Fabless公司将租赁设备作为了更优选择。 虽然购买设备有固定资产考量,但在国内集成电路市场蓬勃发展的时代,快速扩张成为主旋律,芯片设计公司应该更多专注在以产品研发为核心的竞争力 ,因此租赁测试设备对于Fabless来说,让芯片设计公司同时兼顾了现金流风险控制与增强自主供应链的需求。在ATE租赁设备方面,据悉,为了满足芯片设计公司自建封测产线的需求,国内的摩尔精英可提供一系列的灵活业务模式,其测试设备可租、可购、可合作。 在2020年底完成对ATE测试机台设备与团队的收购项目,摩尔精英正式将国际先进ATE技术引进国内,据了解,摩尔精英自主可控的ATE设备成熟可靠,经过20多年的迭代研发,测试出货了100多亿颗芯片;而且具有超高的性价比,这些机台是为“量产”而生,能覆盖70%芯片种类的测试需求,包含digital、analog、mixed signal、RF等。目前拥有现货超过300台,比动辄1年交期的其他家ATE有巨大优势。

供应链迎来新变数?

集成电路发展的早期,半导体行业主要是采用IDM模式,芯片由其自己生产制造,如英特尔,仙童,德州仪器等。到1987年台积电的创立,代工厂模式的兴起,使得Fabless模式得以很好的生存,产业链最终形成了现在大家熟知的IDM、Fabless、Foundry的产业模式,半导体产业也迎来了飞速发展的阶段。但天下大势,合久必分,分久必合。现在因为终端需求和竞争的变化,如苹果和谷歌这样的系统厂也开始自研芯片,fabless也开始逐渐变“重”,很多芯片厂商都或多或少地在芯片制造后段,甚至前端有所布局。芯片设计公司自建测试厂,既是政策时局使然,也说明国产芯片在日益增长的质量要求下,逐步增加对供应链管理的意识。芯片设计公司通过控制供应链中测试这一道“守门员”环节,将极大的增加对自身产品品质的管控,这也是中国芯走向世界芯的体现。未来或许发展出新的分工模式,芯片设计公司掌握“头””尾“两个环节,介于IDM与Fabless之间,既能享受供应链垂直分工模式下,更加专业与极致的晶圆制造、封装技术,亦能掌控芯片产品的品质管控核心手段,为市场提供更高品质的芯片产品,从而真正实现国产替代,实现超越,未来可期。所以,总体来看,芯片设计公司自建测试产线,一方面保证了本公司的产能和市场竞争力,另一方面,也将带动国内测试设备行业的发展。希望未来能看到越来越多的国产芯片公司能在供应链上更加自主可控,同时在欣欣向荣的测试设备市场里有更多的国产设备商能够崭露头角。

*免责声明:本文由作者原创。文章内容系作者个人观点,半导体行业观察转载仅为了传达一种不同的观点,不代表半导体行业观察对该观点赞同或支持,如果有任何异议,欢迎联系半导体行业观察。

今天是《半导体行业观察》为您分享的第2940内容,欢迎关注。

晶圆|集成电路|设备|汽车芯片|存储|台积电|AI|封装

N型电池渐行渐近,捷佳伟创:公司布局可能获得先机

(报告出品方/分析师:招商证券 游家训 胡小禹 赵旭)

一、光伏电池设备领头羊

1、PERC时代龙头,N型电池多点布局

捷佳伟创成立于2003年,发展初期产品以清洗设备为主,后逐步拓展至扩散、刻蚀、镀膜等设备。公司不断优化提升产品性能,2017年以来,充分享受PERC电池替代传统BSF电池带来的技术变革红利,市占率快速提升成为龙头厂商。同时公司多点布局N型电池生产设备,已经形成了TOPCon、HJT的整线交付能力,有望再造PERC时代辉煌。

我们将其发展历程大致梳理为以下4个阶段:

第一阶段(2003-2005年):初出茅庐,由清洗设备进入光伏行业。

2003年,公司前身深圳捷佳创成立,主营各类机械零部件清洗设备的制造与销售。2004年,公司成功自主研发首台单晶槽式制绒酸洗设备,并于同年5月销往无锡尚德电力,自此进入光伏设备行业。

第二阶段(2006-2009年):竿头日上,大幅拓宽品类,首次突破PECVD设备,基本覆盖前道制备环节。

2006年,公司的槽式制绒酸洗设备凭借其双层槽、自动补液等先进技术和高性价比优势快速抢占市场;同年,公司成功向市场推出硅片清洗设备,获得赛维LDK批量订单。2008年,公司推出首台自主研制的闭管软着陆高温扩散炉和等离子体刻蚀机。2009年,公司首度推出PD-305型PECVD设备并成功推向市场,其在晶体硅片上形成的减反射膜的工艺指标达到国际先进水平,能够将多晶硅电池片转换效率提高0.2%。至此,公司产品基本覆盖了制绒清洗、扩散制结、刻蚀、制备减反射膜四个前道环节。

第三阶段(2010-2017年):更进一步,全面整合业务,产品不断优化,初步奠定PERC时代龙头地位。

2010年,公司推出了链式制绒清洗设备,实现批量销售;同年年底,公司在集团内全面整合业务,优化资源调配,深圳捷佳创主要从事扩散炉、PECVD设备和等离子体刻蚀机等设备的研发制造,常州捷佳创主要从事制绒、清洗和湿法刻蚀设备业务。

2014年,公司推出大产能设备,将管式PECVD产能由240片/管提升到308片/管,扩散炉产能由500片/管提升到1000片/管。

2016-2017年,公司改进了扩散炉、PECVD以满足不同客户需求,开发出多款大产能刻蚀、制绒等湿法设备,并实现了新型管式PECVD、扩散炉等设备的量产。

得益于此阶段光伏标杆电价持续下调催生的高效电池生产设备需求以及公司前期的技术积累,2016-2017年,公司来自PERC的订单金额提升至20.49亿元,占当期订单金额的87.90%,初步奠定了在PERC领域的龙头地位。

第四阶段(2018年-至今):创新不断,PERC放量支撑高速增长,多技术路线实现整线供应,巩固市场地位。

2018年以来,受益于PERC电池对传统BSF电池的快速替代,公司产品市占率迅速提升,同时公司继续研发更高性能的产品,超高产能管式PECVD、管式等离子体氧化铝淀积炉先后实现量产。

N型电池方面,公司采取多技术路线全面布局策略:

2020年,完成了异质结关键设备RPD和PECVD的出厂交付,成为全球第一家自主开发全线四道工序的HJT整线提供商;2021年,实现了TOPCon整线设备交付能力,HJT中试线成功运行,二合一TCO镀膜设备研发完毕,RPD设备取得了钙钛矿中试线的订单,钙钛矿的整线设备也进入了研发阶段。此外,子公司创微微电子自主开发了6寸、8寸、12寸湿法刻蚀清洗设备,实现了从光伏装备向半导体装备的战略拓展。

产品矩阵涵盖PERC、TOPCon、HJT生产全流程所需设备。

公司目前已经具备PERC、TOPCon、HJT三代技术的整线设备交付能力,并研发出了适应大尺寸硅片的设备,如PD-520管式等离子体淀积炉的每管最大装片量为620片18xmm硅片或504片210mm硅片,LD-420A管式LPCVD设备可容纳硅片规格也达到了210mm。

公司针对生产流程中的痛点,分别在TOPCon和HJT领域推出了PE-Poly和PAR设备,其中PE-Poly实现隧穿层、Poly层、原位掺杂层的“三合一”制备,既解决了传统TOPCon电池生产过程中绕镀、能耗高、石英件高损耗的痛点,又大幅缩短了原位掺杂工艺时间;二合一TCO镀膜(PAR)设备是行业内的创新应用,综合采用PVD和RPD技术,能够大幅降低设备成本。

2、基本面优秀,业绩趋势向好

(1)营业收入高速增长,盈利能力承压后向好

营业收入和归母净利润均保持高速增长。公司2015年以来的高速增长主要由PERC电池大规模扩产驱动。

2015年,PERC电池完成商业化验证,量产效率超过BSF电池的瓶颈(20%),正式进入扩产阶段。

2016年公司新型管式PECVD设备、扩散炉、正反面电池片色差分选设备皆实现量产,同时还有石墨舟自动化、链式制绒、槽式制绒等多款设备签下订单,业绩迎来爆发期,营收和归母净利润分别同比增长137.67%和193.27%。

2018年受光伏“531”新政影响,营收增速有所下滑,但仍保持了20.11%的增长。

2021年公司实现营业收入50.47亿元,同比+24.80%;归母净利润7.17亿元,同比+37.16%,即使宏观经济因素与国内外形势多变,公司业务依旧保持稳定增长,体现良好的抗风险性。

2015-2021年公司营业收入CAGR达56.03%,归母净利润CAGR达61.7%,均呈现高速上升态势。

多因素影响毛利率,2019-2020年盈利能力承压,2021年已有向好趋势。公司毛利率与净利率在2018年之前稳步上升,主要原因为:

1)PERC量产技术尚未成熟,公司作为先进入者可享受更高溢价;2)考虑到人员的差旅费、物料消耗和运输费等各项费用,公司境外销售产品的定价高于境内销售,因而境外业务具有更高的毛利率,2016-2018年,境外营收占比维持在较高水平,拉动综合毛利率增长。

2019-2020年毛利率明显下滑的原因为:

1)PERC量产技术逐渐成熟,行业竞争加剧,技术溢价减少;

2)过去为规避“双反”,公司境外业务主要面向马来西亚、泰国、印度等地区,2018年底欧盟“双反”取消后,中国向欧盟出口的光伏产品不再有最低价格限制,打击了东南亚等地的光伏产业,公司毛利高的境外收入占比大幅下降;

3)2018年“531”新政对建设规模指标、补贴政策、定价政策做出了更严格的规定,导致光伏产品价格大跌,下游客户盈利能力受影响,因此公司18H2-19H1新签订单售价降低,而公司从签单到收入确认周期往往超过1年,订单售价的下降影响了19-20年的营收及毛利;

4)2020年起,场外安装调试费用以及运输费被重分类至营业成本。

2021年整体毛利率下降1.83pcts至24.6%,主要原因为自动化设备毛利率大幅下降12.46pcts至9.38%。

自动化设备是工艺设备的配套设备,售价较为稳定,但随着产线复杂度的提升,物料消耗增大导致成本上升;工艺设备的毛利率2021年停止了下滑趋势,同比+0.38pct,达26.22%,说明公司核心业务盈利能力有所回升。

22Q1综合毛利率进一步回升至27.13%,净利率与毛利率变化趋势基本保持一致,22Q1净利率提升至19.99%,盈利能力继续向好。

(2)规模效应显现,研发投入持续加码

期间费用率持续下降,研发费用率保持稳定。2015-2022Q1公司期间费用率呈现明显下降趋势。

具体来看,2020年场外安装调试费用及运输费从销售费用重分类至营业成本,导致当年整体销售费用率下降约5pcts。除2020年外的其他年份,销售费用率和管理费用率也因规模效应有明显下降,22Q1分别降至1.40%和1.46%,达历史最低点。

财务费用率随着公司现金流变化而波动。研发费用率基本稳定在4%-6%,但从绝对值来看,公司研发投入不断提升,2021年研发费用达2.38亿元,同比+24.38%,研发人员数量达到了698人,占在职员工数量比例为24.79%,创历史新高。

(3)客户资源丰富,优势有望得到延续

电池生产设备行业存在较高的品牌及客户资源壁垒。对于电池片厂商而言,设备投资较大,占其总投资的比重较高,尤其是设备的技术性能将直接影响到太阳能电池片的质量、生产成本及光电转换效率,因此,设备生产企业的技术水平、产品质量、市场信誉和营销服务等所形成的综合品牌效应是下游电池片企业选择设备供应商考虑的重要因素,良好的品牌效应需要较长时间的沉淀和积累,相应地,客户一旦选定设备供应商后就不会轻易更换。

在PERC领域,公司已经积累了主流客户资源,市场口碑良好。公司凭借技术研发、产品性能、服务质量方面的综合优势,与国内外多个龙头企业建立了长期合作关系,包括晶澳、隆基、通威、晶科、天合等国内领先光伏企业。同时公司持续进行产品创新,迎合下游客户降本需求,建立起品牌和客户资源壁垒。此外,主流客户资金实力较强,信用较好,能够降低公司的坏账风险。

TOPCon和HJT领域有望延续客户优势。 公司在TOPCon和HJT领域已经与部分知名企业建立起合作关系:中标了晶澳科技的TOPCon湿法与干法设备;与通威和中来在TOPCon领域均有合作;作为核心设备供应商参与了通威高效异质结电池项目建设;与爱康科技以及润阳集团分别签署2GW和5GW的异质结电池项目战略合作框架协议。

目前TOPCon和HJT均未大规模量产,在技术发展前期与主流客户建立合作关系,有利于公司获得先发优势,复制PERC时代的客户壁垒。

(4)股权结构稳定,激励计划定下高目标

股权结构稳定,参控股公司业务清晰。

截至2021年12月底,公司董事长兼总经理余仲直接持股8.42%,通过恒兴伟业、弘兴远业和鼎兴伟业间接持股1.53%,董事兼副总经理左国军持股7.51%,董事兼总经办高级经理梁美珍持股7.24%,其子女蒋泽宇和蒋婉同分别持股4.08%和3.07%,且投票权均由梁美珍行驶。前述5位核心人员系一致行动人,合计持股超30%,保障公司股权结构的稳定及决策的连续性和一致性。

公司旗下的全资子公司为泰州捷佳创和常州捷佳创,常州捷佳创与母公司捷佳伟创于2010年底完成业务整合,形成了互补的业务结构;控股子公司为与日本Kuatron Plus Inc合资成立的首个海外研发中心捷佳创科技,主要负责先进半导体技术的研发和引入。

股权激励制定高利润增速目标,深度绑定管理层。 2021年10月公司发布年限制性股票激励计划,拟向激励对象授予58.9万股限制性股票,授予价格为60元/股,授予对象包括副总经理金晶磊、董事会秘书谭湘萍等123名高管及核心管理与技术人员。

该激励计划对公司净利润增速提出目标,以2020年净利润作为基数,2021-2023年净利润增速不低于30%/60%/80%,对应净利润为6.65/8.19/9. 21亿元。高利润增速预期体现公司信心,有效调动管理和研发人员积极性,利于公司的长远发展。

二、N型电池东风已至,TOPCon、HJT接力放量

1、为何光伏行业技术路线不断迭代?

(1)降低LCOE、电池片盈利规律驱动行业追求降本增效

度电成本(LCOE)下降是光伏产业发展的关键推力。我国光伏行业发展早期以出口为主,内需较少;随着技术进步,度电成本持续下降,政府通过补贴等政策启动国内市场,带动全产业链发展;全产业链发展加速了行业降本增效,成本下降至一定水平后,政府实施退补促进行业通过市场化机制实现平价上网。在这一过程中,LCOE始终是关键指标。

2011年之前,受到技术、规模等限制,我国光伏发电成本高昂,经济性相对火电无竞争力,电站运营商的装机意愿低,光伏电池以出口为主,2010年,我国的光伏电池产量约占全球总产量的50%,出口比例高达95%。

随着电池的光电转换效率持续提高,度电价格由2009年的1.7元下降至2011年的1.2元,我国通过制定标杆上网电价,快速启动国内光伏市场,光伏发展进入过渡期。同时政府出台补贴政策,对于光伏电站标杆上网电价高出当地燃煤机组标杆上网电价(含脱硫等环保电价)的部分,通过可再生能源发展基金予以补贴,使得光伏装机量快速增长,国内累计光伏装机量从2013年的17.45GW增至174.46GW,CAGR达到58.48%。

需求快速扩大促使行业技术进步速度和成本下降速度均超出预期,光伏发电标杆电价下降速度加快,2018年发改委出台“531”新政,意味着光伏行业进入全面退补的平价时期。

当前光伏的综合电力成本依然高于火电(考虑调峰),尤其是在用电需求高的东部地区,行业降本增效依然是主旋律,且LCOE下降能够增强电站运营商的盈利能力,经济性是其装机的核心动力。

电池片的盈利规律促使厂商不断探索更高效的技术以获得高溢价。

电池片的生产相对流程化,企业间产品的差异较小,技术壁垒主要在于设备端。因此,行业存在明显的后发优势,后来者可以在技术路径确定后购买设备快速进入行业。先进入者的盈利便呈现脉冲化,在新技术的规模化阶段享有高溢价,但很快就因有更多进入者而下降,如通威股份的单晶硅电池毛利率在PERC量产初期逐渐上升,但在大规模放量的2020年和2021年大幅下滑。

这一规律促使厂商通过生产更高效的电池片提价、降低生产成本等方式,保持一定盈利水平,且当电池片价格呈现下降趋势时,技术迭代速度会更快。

(2)硅片和设备是降本主要方式,N型电池是增效必经之路

降本主要体现为硅片的大尺寸、薄片化以降低硅成本,设备及耗材的国产化以降低非硅成本。

大尺寸: 新一代技术路线尚不明确时,企业不约而同地选择通过增加硅片尺寸增大组件接触太阳面积、获得更高的发电效率,从而降低度电成本。

据山东电力工程咨询院有限公司测算,相比166硅片,210硅片的支架成本减少了25%,核算到度电成本上,最多可以降低0.1元/w。

此外,210硅片的组件在土地占用面积、桩根数上都有一定的优势。2021年,158.75mm和166mm尺寸占比合计达到50%;166mm是现有电池产线可升级的最大尺寸方案,因此将是近2年的过渡尺寸;182mm和210mm尺寸合计占比由2020年的4.5%迅速增长至45%,未来将继续扩大。

薄片化: 2021年硅片、电池片的扩产产能逐步落地,而硅料环节扩产速度较慢,导致硅料供不应求,价格不断上涨,11月涨至高点272元/千克后高位震荡。

部分厂商通过减薄硅片厚度,缓解成本压力,推动了硅片的薄片化进程,如隆基报价的单晶硅片厚度下降速度自2020年以来明显加快,目前已降至160μm。

硅片的薄片化与N型电池的市场化是相辅相成的,PERC的硅片厚度在160~175μm之间,若进一步减薄,铝背场的应力将导致硅片发生隐裂;TOPCon目前的主流厚度为150~155μm,HJT的实验室批量在110~120μm之间,极个别的厂家能做到90μm左右。

总结来说,TOPCon和HJT等N型电池更适合薄片硅片,分别能够节省约20μm、60μm的厚度。且N型电池成本较高,薄片化有利于其降低成本、提高经济性。

设备、耗材国产化: PERC、TOPCon、HJT等电池在发展早期,关键生产设备都由海外厂商垄断,产线投资额相当高。

随着国产厂商取得突破、逐步具备整线供应能力,当前海外企业已经基本退出我国市场,设备投资额下降速度不断超预期,带来LCOE的下降。

耗材方面,N型电池相较P型电池的耗材增量主要是银浆,由于N型电池的背光面亦需要通过银浆来实现如P型电池正面的电极结构,且N型电池的正面发射极需要使用更多银浆,才能实现量产可接受的导电性能,因此,N型电池对银浆的需求量高于P型电池。

P型电池的正银国产化率近年来显著提升,2020年为50%,预计2021年达到55%,但N型电池所需的银浆技术门槛更高、国产化率低,约20%左右,海外的日本京都电子能够提供成熟N型银浆,此外贺利氏、LG、Namics、杜邦也有比较成熟的产品。

因此在不改变效率的同时降低银浆耗量、提高国产化率成为降本的另一关键方向。

提效主要体现为技术路径的切换。

当前P型电池逐步逼近理论效率极限,N型将成为下一代主流技术。P型电池主要包括BSF和PERC,原材料为掺杂硼元素的P型硅片;N型电池主要包括PERT、TOPCon、HJT、IBC等,原材料为掺杂磷元素的N型硅片。

得益于单晶硅片的大规模推广,设备国产化率快速提升等,PERC电池技术自2017年起得以迅速推广和应用,成为目前主流组件厂家普遍使用的电池技术。然而PERC产线的量产效率已经达到23%+,逼近24.5%的理论极限效率,未来提升空间有限,且提升难度极大,成本下降也速度也有所放缓。

与此同时,N型电池片技术正在快速发展,相对P型电池,N型电池的少子寿命高,无光致衰减,弱光效应好,温度系数小,能够达到更高效率。

因此,N型电池有望接替P型电池,成为下一代主流技术。其中,又以TOPCon和HJT为目前的关注焦点。

TOPCon电池: TOPCon电池的正面与PERC电池没有本质区别,核心技术是背面的隧穿氧化层钝化接触技术(Tunnel Oxide Passivated Contact,TOPCon),制备流程大致为:在PERC电池制备工艺的基础上,在电池背面制备一层超薄隧穿氧化硅,然后再沉积一层掺杂硅薄层,二者共同形成钝化接触结构。

HJT电池: HJT电池与其他电池差异较大,常规太阳能电池的P-N结是由导电类型相反的同一种材料(即晶体硅)组成的,属于同质结电池,而HJT电池的P-N结是由两种不同的半导体材料(即晶体硅和非晶硅)组成的,因此也被称为异质结电池(heterojunction,HJT)。

HJT的制备流程大致为: N型单晶硅片经过清洗制绒后,在正面依次沉积本征非晶硅薄膜和P型薄膜形成P-N结,在背面依次沉积本征非晶硅薄膜和N型薄膜形成背表面场,然后在两侧沉积透明导电薄膜(TCO),最后通过丝网印刷技术形成双面电极,构成具有对称结构的HJT电池。

整体来说,TOPCon与HJT实现效率提升的方式都是通过钝化,降低多数载流子和少数载流子的表面复合速率,不同的是TOPCon通过隧穿氧化层实现,HJT通过沉积非晶硅薄膜实现,方式的差异导致了各自工艺的差别,从而导致两者商业化成本的差值。

N型组件效率更高,能够摊薄初始投资和运营费用,进而降低LCOE。

LCOE包括初始投资和运营费用,其中初始投资由组件成本、系统(BOS)成本、开发成本组成,运营费用主要指土地租赁费用和运维成本。高功率、效率的组件在全生命周期内能够实现更高的发电量输出,摊薄BOS成本及运营费用,有效降低LCOE。

以晶科的182-N型-605W组件和210-P型-660W组件为例,前者由于尺寸优势,所需的支架数目、线缆成本和租赁费用均有下降,使得BOS成本下降近1.18%,而在全年发电量上高于后者约12096MWh。

2、TOPCon立足当下,HJT着眼未来

(1)TOPCon性价比突出,HJT更具想象空间

相较于HJT,TOPCon电池的主要优势在于产线兼容性好和理论极限效率高。TOPCon是在PERC工序的基础上,增加了隧穿氧化层和多晶硅层制备环节,只需对原有扩散炉和PECVD进行改造,或者购置LPCVD,即可完成产线升级。

根据CPIA数据,2021年新建TOPCon产线的投资额约为2.2亿元,根据拉普拉斯数据,目前业内单GW的PERC升级为TOPCon的投资成本约为5000-8000万元。根据德国哈梅林太阳能研究所(ISFH)测算,双面多晶硅钝化TOPCon电池的理论最高效率达28.7%,高于HJT电池的27.5%,提效潜力大。

但TOPCon电池工艺繁杂,扩硼难度较高。

TOPCon的氧化层钝化接触制备有超过三种不同的细分工艺路线,不同厂商制备流程不统一,且总工序约为12-13步,所需的设备数量、人力资源、车间面积都将高于传统的PERC电池。此外,TOPCon的硼扩散难度较高,所需温度超过900℃,且硼在硅中的固溶度低,导致难以得到高浓度发射区,但若硼浓度太高,则会导致硼原子不激活,产生死层。

相较于TOPCon,HJT电池的主要优点在于工艺流程短、转换效率提升空间大。HJT只需4道核心工序,所需设备较少,工艺相对简单。HJT电池的极限转换效率约为27.5%,虽不如TOPCon极限效率,但是未来改进路径较为清晰,叠加IBC和钙钛矿可将转换效率进一步提升至30%,目前隆基的HJT电池最高转换效率已达到26.3%。

此外,HJT的温度系数更低,约为-0.25%/℃,TOPCon为-0.35%/℃,这意味着每升高一摄氏度,HJT电池效率的降低比TOPCon电池效率的降低要少0.1%左右,更适合在高温环境下运行。

成本是阻碍HJT大规模量产的最主要因素。

首先,由于HJT和现有PERC产线不兼容,设备投资成本很高,据PVInfoLink数据,目前HJT投资成本为4-4.5亿元/GW,PERC为1.5-2亿元/GW,TOPCon为2-2.5亿元/GW。

其次,HJT的金属化环节需要使用电阻率较高的低温银浆,加上HJT双面率较高,正反面都需要银浆,因此银浆单耗远大于PERC和TOPCon。

第三,HJT正反面沉积TCO膜环节需要用到含铟靶材,当前以进口为主,尽管国产靶材陆续实现替代,但若未来HJT需求爆发,作为稀有金属的铟价格可能会大幅上涨。

2022年3月,隆基创造了无铟HJT电池转换效率记录,经ISFH研究所认证,转换效率达到了25.40%,给行业提供了无铟HJT电池的可能性。

(2)TOPCon将率先占据产能扩张高点

总结来说,TOPCon电池拥有更高的投资性价比,受到传统电池片厂商青睐,而HJT的发展潜力更大,二者并不是非此即彼的关系,效率提升速度和降本速度决定了谁将率先占据PERC后产能扩张高点,站在当前时间节点,我们认为TOPCon有望先于HJT实现大规模量产。

提效速度:Topcon效率提升速度整体快于HJT。

以主流光伏企业的效率数据为例,2020年下半年以来,不论是实验室效率还是量产效率,N型TOPCon的突破次数都更多、间隔时间都更短。

当前TOPCon量产线转换效率达24%-24.5%,头部企业量产平均效率突破24%;HJT产线整体平均效率在24%左右,国内多条中试线上实现24%-24.4%的平均转换效率。

良率方面,晶科的TOPCon电池产品良率已经接近PERC电池,达98%,说明随着技术和设备的成熟,TOPCon在良率控制上也取得了较大突破。

降本速度:TOPCon已具备经济性,HJT成本仍有较大下降空间。

成本端,经过测算,当前TOPCon、HJT电池片的生产成本分别比PERC电池片高0.05元/W、0.15元/W。

关键参数如下:

1)硅片: P型M10单晶硅片价格为PVInfoLink于2022.4.20披露的数据,由于N型单晶硅片尚未批量供应,价格较P型高6%-10%,存在波动,我们假设N型M10单晶硅片价格比P型高8%。

2)银浆: 正银国产化率已超过50%,背银和低温银浆也初步实现国产化,我们根据苏州固锝、聚和股份21年销售数据计算得到国产正银价格为5365元/kg,国产背银价格为3218元/kg,国产低温银浆价格为6300元/kg;电池银浆耗量数据来源于《中国光伏产业发展路线图(2021版)》。

3)靶材: 目前量产的HJT主要使用ITO靶材,根据山煤国际数据,ITO靶材价格为2256元/kg;HJT靶材密度大于7.1g/cm3,计算得到单片靶材耗量约35.3mg。

4)设备投资成本: 根据CPIA2021年数据,单GW的PERC产线、TOPCon产线、HJT产线投资额分别约为1.94亿元、2.2亿元、4亿元,假设折旧年限为8年。

5)其他成本: 主要是生产过程中的电耗与水耗,根据CPIA数据及我国平均电价、水价测算。

收益端,与PERC组件相同规格的TOPCon组件享有0.064-0.154元/W的溢价,HJT尚无招投标数据。N型电池片转换效率更高,在温度系数、抗PID能力、双面率、年度衰减、弱光响应等方面表现均优于P型电池,因此N型组件在全生命周期内发电量高于P型组件。

此外,在建造同等规模的光伏电站时,使用N型组件可以减少组件、土地、立柱、支架、线缆和逆变器等辅件的使用量,节约光伏发电系统BOS成本,提高电站收益率,因而N型组件享有一定的溢价。

今年以来,国家电投4.95GW、华能集团2GW光伏组件采购招标先后开标,国电投项目中,182N型双面双玻组件相较同规格的P型组件最低溢价为0.064元/W,最高溢价为0.154元/W;华能项目并未公布N型双面双玻组件的采购功率,投标的N型组件功率可能不相同,溢价范围更大,最低为0.04元/W,最高为0.185元/W。

综上,TOPCon组件的溢价已覆盖电池端增量成本,今年有望成为TOPCon量产元年,HJT将会在其进一步降本增效后放量。

近两年TOPCon的降本提效速度快于HJT,技术上更加成熟,当前组件端0.064-0.154元/W的溢价能够充分覆盖电池端0.05元/W的增量成本,已经具备经济性。若考虑将PERC产线改造为TOPCon产线,投资额仅需0.5-0.8亿元/GW,PERC现存产能较大,设备大多未到折旧年限,20年以来的新建PERC产线多数预留了升级为TOPCon的空间,改建具备更高的经济性。

因此TOPCon有望凭借高性价比率先实现大规模量产,未来随着TOPCon良率继续提高、银浆用量减少,性价比优势将进一步凸显。根据集邦咨询统计数据,截至22年3月,TOPCon电池片总产能规划达到162GW,其中已建产能17.5GW,22年待建产能51.5GW;HJT电池项目总产能规划达到153.5GW,其中已建成产能8.11GW,22年计划建设产能4.8GW。

HJT的银浆、靶材、设备等成本明显高于PERC及TOPCon,且目前效率并未与TOPCon有大的差距。未来随着量产工艺和国产设备逐步成熟、国产银浆和“银包铜”技术推广、硅片薄片化等,HJT的成本有望下降;而微晶技术的量产导入也有望使HJT产线平均效率实现25%+的突破,届时HJT的市场份额有望得到提升。

根据CPIA预测,HJT技术的市场份额将在2025年以后超过TOPCon,若HJT降本增效的速度超预期,其市场份额大幅提升的时点也会提早到来。

3、设备市场规模:到2025年TOPCon合计超300亿,HJT合计超500亿

设备市场规模测算逻辑:

实际累计TOPCon/HJT产能=累计光伏装机量*TOPCon/HJT市场份额*TOPCon/HJT产能利用率

新增TOPCon/HJT产能=年末实际累计TOPCon/HJT产能-年初实际累计TOPCon/HJT产能

设备市场规模=新增产能中改造部分*单GW改造投资额+新增产能中新建部分*单GW新建投资额(HJT无改造部分)

关键假设:

累计光伏装机量:CPIA预测乐观情况下,到2025年累计光伏装机量为703GW,保守情况下,到2025年累计光伏装机量为638GW。

TOPCon改造线比例:目前以新建线为主,新建线效益完全体现后可能会启动大批量的老线改造,假设22-25年改造比例分别为10%/40%/10%/0%。

TOPCon改造线投资额:PERC产线改造为TOPCon产线,所需设备包括原来的磷扩散更换成硼扩散,氧化层钝化接触制备设备等,改造成本约为5000-6000万/GW。

TOPCon新建线投资额:2021年为2.2亿元/GW,假设22-23年降至2亿元/GW,24-25年降至1.8亿元/GW。

HJT新建线投资额:2021年为4亿元/GW,假设22/23/24/25年分别为4/3.5/3/2.5亿元/GW。

TOPCon/HJT市场份额:参考CPIA对各种电池技术市场占比变化趋势的预测,并考虑技术成熟后产能扩张加速,预计22-23年TOPCon市占率提升速度更快,24-25年HJT市占率提升速度更快,假设22/23/24/25年TOPCon的市场份额分别为10%/20%/25%/30%,HJT市场份额分别为3.75%/7.09%/15%/25%。

基于上述逻辑和假设,我们测算得到,在乐观情况下,22-25年TOPCon设备市场规模为95.99/95.55/69.24/83.11亿元,合计343.89亿元;HJT设备市场规模为85/87.67/183.57/210.14亿元,合计566.38亿元。

在保守情况下,22-25年TOPCon设备市场规模为92.01/87.83/60.89/70.51亿元,合计311.24亿元;HJT设备市场规模为81.25/80.31/167.38/186.1亿元,合计515.04亿元。

4、关键制备环节多路线并行,设备端百花齐放

TOPCon电池的核心工序存在多条技术路线。TOPCon电池的制备工序包括清洗制绒、正面硼扩散、刻蚀去硼硅玻璃(BSG)和背结、氧化层钝化接触制备、正面氧化铝/氮化硅沉积、背面氮化硅沉积、丝网印刷、烧结和测试。其中,氧化层钝化接触制备为TOPCon在PERC的基础上增加的工序,也是TOPCon的核心工序,目前主要有4种技术路线:

(1)LPCVD本征+磷扩。利用LPCVD设备生长氧化硅层并沉积多晶硅,再利用扩散炉在多晶硅中掺入磷制成PN结,形成钝化接触结构后进行刻蚀。

(2)LPCVD离子注入。利用LPCVD设备制备钝化接触结构,再通过离子注入机精准控制磷在多晶硅中的分布实现掺杂,随后进行退火处理,最后进行刻蚀。

(3)PECVD原位掺杂。利用PECVD设备制备隧穿氧化层并对多晶硅进行原位掺杂。

(4)PVD原位掺杂。利用PVD设备,在真空条件下采用溅射镀膜,使材料沉积在衬底表面。

LPCVD最为成熟,PECVD、PVD能够解决绕镀问题但优缺点各异。

LPCVD工艺路线目前较为成熟,原理是在低压高温状态下使气态化合物发生分解,进而沉积在衬底表面形成所需薄膜。

工艺控制简单容易,成膜的均匀性好、致密度高,但成膜速率较慢,需要高温,且石英件沉积较为严重,而普遍存在的绕镀现象需要额外引入刻蚀设备解决,进一步增加了工艺复杂度。

不同于LPCVD使用热能激活,PECVD利用微波、射频等含有薄膜组成原子的气体形成局部等离子体,凭借等离子气体的高活性在衬底表面沉积所需的薄膜。

其优势在于成膜速率很快,绕镀很小,但钝化膜的均匀性难以控制,还可能存在气泡,导致钝化效果不佳。PVD与CVD不同,采用物理沉积,不存在绕镀现象,且成膜速率快,但是目前工艺较不成熟,所需设备价格昂贵,靶材用量很大,且方阻均匀性差,生成的电池质量不稳定。

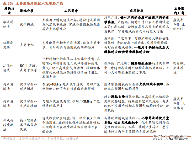
HJT电池的制备工序包括清洗制绒、正反面沉积非晶硅膜、正反面沉积TCO膜和电极金属化,前三道工序存在多种实现方式。

(1)清洗制绒: HJT是低温工艺,在清洗环节不能采用PERC和TOPCon的高温去除杂质方法,目前有三种工艺:

①RCA清洗法。此方法目前较为流行,通过过氧化氢(H2O2)、氨水(NH3OH)和硝酸(HNO3)制成高浓度混合溶液对硅片进行清洗,效果较好,但是清洗化学品耗量较大且废液处理成本较高,每片需0.3-0.4元。日本YAC株式会社是主要供应商。

②臭氧(O3)超纯水清洗。臭氧的氧化还原势高于H2 O2,可有效去除金属、颗粒和有机物,而且不会增加硅片表面微粗糙度,成本较低,每片需0.16-0.2元。Singulus是O3清洗设备的主要供应商。

③O3+H2O2清洗。捷佳伟创在制绒槽前的预清洗仍旧倾向H2O2,而在CP槽处理时使用了O3,该路径成本相对较低,每片需0.22-0.3元。公司的SC-CSZT6000E-24F设备节拍约为8000片/时,uptime大于等于93%,碎片率小于等于0.05%。

(2)正反面沉积非晶硅膜: 此道工序在HJT制备工艺中价值占比最高,目前市场上有PECVD和HW-CVD两条路线:

①PECVD非晶硅薄膜沉积。PECVD的原理是借助外电场使反应气体电离分解形成等离子体,凭借强化学活性在基片上沉积出所需的薄膜,该技术路线工艺较为成熟,且镀膜均匀性好,但是等离子体轰击对非晶硅薄膜会造成损伤,有较高的几率会导致电池的转换效率偏低。业内主流PECVD是板式,仅捷佳伟创研发出管式PECVD,但尚未规模量产,因此下文的分类方式均指板式PECVD:

按射频频率,可以分为射频增强等离子体化学气相淀积(RF-PECVD)和甚高频等离子体化学气相淀积(VHF-PECVD),RF-PECVD技术成熟,稳定性好,薄膜均匀,但是速率较慢。VHF-PECVD具有高技术壁垒,沉积速率极快,能够大幅提升生产效率,但是薄膜均匀性较差,且过快的沉积速度不利于对薄膜厚度的精准控制,因而透光率较低。目前只有理想万里晖使用VHF-PECVD路线,其余厂商均使用主流的RF-PECVD以保证高均匀性与透光率。

按设备结构,可以分为线列式(链式)、团簇式和U型。 线列式传输过程简单稳定,但占地面积大;团簇式的各腔室间没有干扰,同时作业能处理较多硅片,产能较大,但传动系统复杂,传输过程可能造成碎片,技术壁垒较高。应用材料和Indeotec使用的是团簇式,其余厂商均使用线列式;理想万里晖自主研发了U型结构PECVD。

按等离子发射源运作情况,可以分为静态和动态。 静态模式的优点在于环境变化小,稳定性较好,缺点在于节拍被迫增加,镀膜时间长。动态模式优点在于制备时间较短,真空系统使用效率提高,产能更高,设备成本相对更低,缺点在于腔室内可能引入气流,从而导致成膜质量不稳定。目前,主流厂商均采用静态PECVD,迈为股份基于两种模式的优点开发出了多腔室准动态PECVD,将腔室利用率由40%提升至70%。

②热丝化学气相沉积镀膜设备(HW-CVD/Cat-CVD)。HW-CVD设备工作原理是利用分子在加热的金属丝上发生催化分解反应,并在基底表面发生沉积、聚合,形成薄膜,因此也被称为催化化学气相沉积(Cat-CVD)。该技术路线的优点是对非晶硅薄膜的轰击和损伤小,能够有效提高电池转换效率,且沉积速率高,但是镀膜均匀性较差,碎片率较高,耗电量较大。最初开发并使用HW-CVD设备的厂商是日本真空(Ulvac),目前国内仅有捷佳伟创一家公司完成该设备的研发。

(3)正反面沉积TCO膜: TCO膜制备是HJT电池最大的特点之一,处于正面的TCO膜需要具备高透光性以降低阳光反射率,同时具备导电性以收集光生载流子并将其输运到金属电极上,而处于背面的TCO膜则只需具备导电性。目前市场上有三种TCO膜制备技术路线:

①PVD磁控溅射法沉积。

PVD的镀膜原理是利用经过加速的高能粒子轰击靶材,使靶材表面的原子脱离晶格逸出沉积在衬底表面形成薄膜,其优点在于工艺简单,膜层均匀易控制,靶材利用率高,制造成本低,缺点在于沉积速率较慢,且长期轰击靶材可能对基板产生破坏。目前市场主流厂商冯阿登纳、梅耶博格、Singulus、Ulvac、迈为股份、钧石能源等均采用PVD沉积TCO膜。

②RPD反应等离子体沉积。

RPD的镀膜原理是利用特定的磁场控制等离子体的形状,从而产生稳定、均匀、高密度的等离子体轰击靶材,靶材升华形成蒸气实现薄膜沉积,其优点在于离子解离率高、轰击能量小,对非晶硅衬底的损伤小,提高了少子寿命,同时沉积速率快,温度低,同等条件下 RPD 技术制备的 TCO 薄膜结构更加致密、结晶度更高、表面更加光滑、导电性更高、光学透过率更好、转换效率更高。缺点在于成本很高,靶材利用率低,且被日本住友重工垄断专利。2018年,捷佳伟创取得了日本住友重工RPD设备在中国大陆地区的独家授权,2020年成功开发出大产量RPD5500A设备实现国产突围。

③PAR二合一设备。

此设备为捷佳伟创自主研发,原理是以RPD设备沉积正面透明导电膜,以PVD设备沉积背面透明导电膜,并将两台镀膜设备整合至同一真空设备中,实现降本增效,其最新研发的PAR5500A设备uptime大于等于90%,破片率小于等于0.05%,每小时毛产能达5500张硅片。

三、捷佳伟创:N型电池确定受益者,打造半导体设备增长点

1、光伏领域布局全面,受益N型电池放量

坚持多路线布局战略。

在单晶PERC大幅扩产之前,行业内也存在多条技术路线并行。2016年下半年,湿法黑硅(MCCE)、背面钝化(PERC)、N型双面、非晶硅/晶体硅异质结等一批高效晶硅电池工艺技术涌现,多晶硅片仍具有成本优势。

公司陆续推出了针对湿法黑硅(MCCE)、背面钝化(PERC)、N 型单晶等高效电池工艺的设备,如热氧化炉、高温退火炉、RCA 清洗设备、BOE 清洗设备、槽式黑硅制绒设备等。

虽然金刚线等技术的应用加速了单晶对多晶的替代,使得单晶PERC胜出,多晶黑硅产品存在的时间并不长,但在技术探索初期,公司能够满足选择不同技术路线的下游客户的需求,为公司带来了业绩增长、建立了更广泛的客户关系,2016年、2017年,公司来自MCCE和PERC生产线的订单金额分别提升至5.17亿元、20.49亿元,分别占当期订单金额的21.28%和87.90%。

在N型电池趋势尚不明确时,公司再次选择多条路线同时布局,目前同时具备TOPCon和HJT整线设备供应能力,率先在钙钛矿领域取得了中试线订单,且在关键技术环节可以提供多种设备。

TOPCon: 核心设备PE-Poly和硼扩散设备已成功交付客户量产运行,其中PE-Poly实现了隧穿层、Poly层、原位掺杂层的“三合一”制备,既解决了传统TOPCon电池生产过程中绕镀、能耗高、石英件高损耗的痛点,又大幅缩短了原位掺杂工艺时间。

此外,公司多款LPCVD也已在客户端得到验证,最新研制的LD-420A型管式LPCVD设备可容纳硅片规格达到210mm,炉管数为5管,每管装片量最高达1600片,可同时进行TOPCon电池隧穿氧化层和多晶硅层制备。

HJT:

①非晶硅沉积环节,公司能够提供3种技术路线设备,分别是板式PECVD、管式PECVD、Cat-CVD。板式PECVD即间接式PECVD,基片不接触激发电极,薄膜均匀性好,设备及工艺相对稳定,在HJT的应用暂时领先。

管式PECVD即直接式PECVD,基片位于一个电极上,直接接触等离子体,能够在提高产能和生产效率的同时减少设备占地面积,有望成为HJT降本的关键。Cat-CVD 着眼于提效,其低温生长的特性适合大面积薄膜的制备,且不存在等离子体引起的损伤,制备的薄膜中H含量低,成膜质量高,对微晶技术的兼容性最好。

②TCO膜沉积环节,公司主推RPD设备,2020年自主研发了首台国产大产量RPD5500A设备,在电池端比现有的常规HJT装备和工艺,高出至少0.6%的效率增益,在组件端的输出功率高0.3%左右。2021年,公司的RPD设备助力隆基先后创造了25.82%、26.3%两个世界记录,助力爱康的HJT转换效率突破24.8%。

此外,公司创新性地推出二合一TCO镀膜(PAR)设备,正面采用RPD技术,背面采用PVD技术,能够大幅提高生产效率并降低成本,技术上具备领先性,在2021年的HJT中试线中已投入使用,产能达到了6000片/时。公司的热丝化学气相沉积镀膜(HWCVD)设备也已研发完毕。

钙钛矿: 公司RPD和PVD设备均可应用到钙钛矿电池,其中RPD设备中标了首个钙钛矿中试设备采购订单,钙钛矿的整线设备也进入了研发阶段。钙钛矿电池具有光电转换效率高、制作工艺简单、生产成本和材料成本低等显著优势,但现阶段的钙钛矿电池寿命短,稳定性差,效率衰减过快,无法满足工业化生产的需要。而钙钛矿叠层电池能够突破硅基电池的转换效率极限,钙钛矿/硅叠层电池的理论效率可达42.5%,并比纯钙钛矿电池更易商业化,被认为有望成为下一代主流技术。

2、延伸进入半导体领域,打开第二增长空间

光伏电池片设备是半导体工艺的应用领域之一,清洗制绒、扩散、刻蚀、PECVD均与半导体制造工艺相关,公司凭借在光伏领域的技术积累,研发半导体清洗、扩散、薄膜沉积的相关设备,有望打开新的成长空间。

半导体设备整体呈现市场空间大、国产化率低的特点,属于周期成长行业。其中清洗环节、薄膜沉积环节国产化率相对较高,下游厂商对于国产设备已经有了一定接受度;同时清洗和薄膜沉积设备细分产品较多,现有的几家厂商难以覆盖所有产品。

(1)清洗设备已获批量订单

清洗是贯穿半导体产业链的重要工艺环节。

清洗的主要目的是去除半导体硅片制造、晶圆制造和封装测试每个步骤中可能存在的杂质,避免杂质影响芯片良率和芯片产品性能。

随着芯片制造工艺先进程度的持续提升,对晶圆表面污染物的控制要求不断提高,每一步光刻、刻蚀、沉积等重复性工序后,都需要一步清洗工序,清洗步骤数量约占所有芯片制造工序步骤的30%以上,是所有芯片制造工艺步骤中占比最大的工序。

根据清洗介质的不同,半导体清洗技术主要分为湿法清洗和干法清洗。晶圆制造产线上通常以湿法清洗为主,少量特定步骤采用湿法和干法清洗相结合的方式。主流的湿法清洗设备包括单片清洗设备、槽式清洗设备、组合式清洗设备和批式旋转喷淋清洗设备等,其中单片清洗设备市场份额最高。

清洗设备市场空间大,进口替代正当时。

Gartner预计2024年全球半导体清洗设备行业将达到31.93亿美元。

全球市场目前仍由日本公司主导,迪恩士占据40%以上的市场份额,其次是TEL、LAM、SEMES等,国内的盛美半导体、北方华创等公司近年来取得了一定突破,分别约占全球市场份额的3%、1%,推动设备国产化率加速提升。

2020年清洗设备的国产化率已经达到20%,是国产化程度最高的半导体设备。从长江存储等国内Fab厂的招标情况来看,国产清洗设备的接受度有明显提高,公司此时进入清洗设备领域,有望开拓新的业绩增长点。

此外,由于晶圆经过不同的制造步骤之后状态不尽相同,清洗需求又与晶圆状态高度相关,因此即便都使用单片清洗设备,所需的清洗方式也有差异,如机械刷洗法一般用于机械抛光后大颗粒的去除和背面颗粒的去除,兆声波清洗法对小颗粒去除效果优越。

国内主要厂商当前处于差异化竞争,单片清洗设备和槽式清洗设备所采用的技术路线各异,竞争格局较好。

公司湿法清洗设备已获批量订单。

公司的全资子公司创微微电子自主开发了6寸、8寸、12寸湿法刻蚀清洗设备,包括有篮和无篮的槽式设备及单片设备,涵盖多种前道湿法工艺,实现了公司从光伏装备领域向半导体装备领域的拓展。公司的半导体清洗设备已经实现交付,并取得行业主流客户的重复性批量定单。

(2)薄膜沉积设备发展战略清晰

薄膜沉积设备多技术路线并举,互相补充。薄膜沉积设备的作用是在半导体的主要衬底材料“硅”上镀一层膜,这层膜可以采用不用的材料,如绝缘化合物二氧化硅、多晶硅、金属铜等。根据工作原理不同,薄膜沉积设备可分为化学气相沉积(CVD)、物理气相沉积(PVD)两大类。

CVD是指通过气体混合的化学反应在硅片表面沉积薄膜的工艺,可应用于绝缘薄膜、多晶硅以及金属薄膜的沉积。根据反应条件的不同又分为常压CVD(APCVD)、低压CVD(LPCVD)、等离子体增强CVD(PECVD)、高密度等离子体CVD(HDPCVD)以及原子层沉积(ALD)。CVD技术路线较多,具有较好的孔隙填充和膜厚控制能力,因此是应用最广的沉积设备。根据Gartner数据,CVD的市场空间约90亿美元,占沉积设备整体市场份额的64%;其中,等离子体CVD与原子层沉积ALD是最主流的CVD技术,分别占到34%和13%的市场份额。

PVD是在真空条件下,采用物理方法,通过加热或溅射过程将固态材料气态化,然后使蒸汽在衬底表面凝结形成固态薄膜,多应用于金属的沉积,其中溅射PVD制备的薄膜更加均匀、致密,对衬底附着性强,纯度更高,因此是主流路线,2020年溅射PVD设备的市场空间达到近30亿美元,占比21%。

市场空间广阔,国际巨头居垄断地位。

薄膜沉积设备是晶圆制造的三大主设备之一,投资规模约占晶圆制造设备总投资的25%,据Gartner统计,2020年全球薄膜沉积设备市场规模约为140亿美元。

随着制程的缩小,晶圆制造的复杂度和工序量大大提升,对薄膜沉积设备数量和性能的需求也随之提升,市场空间有望进一步扩大。全球市场基本由应用材料(AMAT)、泛林半导体(Lam)、东京电子(TEL)等国际巨头垄断,2020年三者的市场份额分别达到43%、19%和11%。

其中应材产品谱系最为全面,PVD设备独占85%细分市场份额,在等离子体CVD中也有近49%的份额;泛林半导体在CVD及沉积后处理工艺布局全面,ECD设备一家独大;东京电子在管式CVD设备市场占有率达46%,APCVD、LPCVD及ALD均处在行业前列。

国产厂商切入点各异。

北方华创、拓荆科技和中微公司在国内处于领先地位,产品各有侧重。北方华创在PVD设备方面突破了多项关键技术,在CVD设备方面,先后完成了PECVD、APCVD、LPCVD、ALD等设备的开发。拓荆科技则发力PECVD、ALD和SACVD三大类设备,ALD设备在国内处于领先地位,同时也是国内唯一一家产业化应用的集成电路SACVD设备厂商。

中微持有拓荆科技11.2%股份,为与拓荆科技形成技术互补,中微在薄膜沉积技术的布局集中在单晶外延以及金属LPCVD两个方向,并大量募资投入HPCVD、LPCVD、EPI等设备的开发及工艺应用开发。当前薄膜沉积设备的国产化率约为10-15%,提升空间大,且由于其细分产品较多,单靠少数几家公司很难覆盖全部沉积设备,细分领域仍有切入机会。

公司充分利用自身技术积累,自LPCVD延伸至ALD。公司2021年定增投资项目包括立式炉管类设备项目,计划首先专注于低压力化学气相沉积设备,然后向氧化、扩散及回火等设备发展,最后进入ALD设备领域,主要解决面向28纳米及以下的技术难点,发展路径清晰,有望打开第二成长空间。

3、在手订单充足,保障业绩增长

分期付款的信用政策下,合同负债和发出商品能够反映在手订单情况。公司采用“预收款—发货款—验收款—质保金”的结算模式。

“预收款”在销售合同签订后一定时间内收取,收取比例一般为合同金额的20%-30%;“发货款”在发货前或发货后验收前收取,“验收款”在产品验收后收取,“发货款”和“验收款”合计收取合同金额的60%-70%;“质保金”在质保期到期后收取,一般为合同金额的10%。

通常情况下,从签订合同、发货到验收确认收入需7-12个月的时间,且受行业景气度、部分下游客户的设备安装调试时间和复杂程度、客户经营情况和资金状况等因素的影响,这一周期可能会延至12个月以上。在确认收入之前,“预收款”计入合同负债科目(2019年之前为预收款项),“发货款”计入发出商品科目,因此这两个科目能够在一定程度上反映公司的在手订单情况。

合同负债和发出商品账面价值逐年增加,反映公司在手订单充足。

2016-2021年,公司合同负债余额从10亿元增长至37亿元,发出商品账面价值从9亿元增长至33亿元,说明公司在手订单逐年增长。

截至2021.10.31,公司在手订单约78.29亿元(不含税),21Q4单季度确认营业收入13.02亿元,在21Q4没有新签订单的情况下,22年初公司在手订单金额仍达到65.27亿元,保障22年业绩。

盈利预测

关键假设:

工艺设备:根据2.3部分中测算的市场规模及捷佳伟创的市占率计算得到。

市场规模取乐观情况和保守情况下的平均值。由于TOPCon和HJT的关键制备环节均有多条技术路线,因此预计前期公司的市占率较低,随着市场对不同技术路线的验证,其市占率有望不断提升,我们假设到2024年,公司在TOPCon领域的市占率提升至50%,在HJT领域的市占率提升至25%。

根据公司收入确认周期,预计22-24年仍有部分收入来自20-21年新签的PERC设备订单。综上,我们预计22-24年公司工艺设备收入为54.92/64.28/81.4亿元。

自动化设备: 为与工艺设备配套的产品,营收规模受工艺设备影响,过去5年营收占工艺设备营收的13%-16%,平均值为15%。因此我们假设22-24年公司自动化设备营收为工艺设备营收的15%。

毛利率: 设备企业在新技术发展前期凭借先发优势能够享受高溢价,随着技术不断成熟,在规模化应用过程中,新进入者增多,竞争加剧,毛利率因此有所下降。我们认为22-24年是公司确认TOPCon和HJT相关设备收入的时间,具有较高溢价,但22年原材料成本仍处高位,且可能有部分收入来源于PERC订单,因此我们保守假设毛利率为24.5%、26.2%、25.3%。

我们预计公司22-24年实现营业收入65/76/96亿元,同比增长29%/17%/26%,实现归母净利润9.65/12.38/14.76亿元,同比增长35%/28%/19%,对应PE为42/33/28倍。对比同属光伏设备行业的迈为股份、奥特维、金辰股份、帝尔激光,公司估值偏低。

若未来半导体设备放量,公司估值仍有进一步上行空间。因此我们认为公司是被低估的优质标的,具有长期成长性,参考行业其他公司的PE,公司22年合理PE应为50-65倍,对应目标股价为140-180元。

风险提示

光伏政策变动风险。 光伏市场受政策影响较大,未来若国内外光伏政策再次出现重大不利变化,例如海外市场对我国光伏行业再次加征关税,补贴大幅降低或取消,但光伏发电成本下降的幅度显著低于补贴下降的幅度,将使得市场需求和整个光伏行业的发展受到较大负面影响,公司销量、价格及经营业绩可能因此而大幅下滑。

市场竞争加剧风险。 光伏设备行业市场竞争较为激烈,在光伏电池片制造的各环节均有各具竞争优势的国内外优秀光伏设备提供商。此外,光伏行业正处于快速发展的风口,国家扶持政策的不断出台、光伏平价时代的来临将促使市场需求进一步扩大,投资收益的良好预期可能吸引更多具备技术实力、资金实力的企业进入光伏行业,加剧行业竞争。

TOPCon与HJT放量不及预期。 TOPCon与HJT等N型电池均处于规模化应用的初期,推广进度可能会不及预期,导致相关设备市场空间低于测算结果。

公司产品推广不及预期。 TOPCon和HJT的核心工序均存在多条技术路线,规模化量产路线尚未确定,公司产品存在推广不及预期的风险,导致公司未来市占率低于预期。

技术研发风险。 公司当前推出了多种不同于市场主流的产品,若差异化产品的市场拓展不及预期,公司过去投入的研发费用可能无法收回。

募投项目技术可行性及效益不达预期的风险。 公司定增募投项目包括增加N型电池设备的产能以及拓展半导体设备业务。若未来光伏新技术产业化进程不及预期,可能会使公司扩产项目效益不达预期,产能无法消化,进而影响公司业绩。集成电路半导体装备行业技术壁垒和资金壁垒均较高,公司在集成电路半导体研发方面存在研发进度不及预期甚至研发失败的风险。

——————————————————

请您关注,了解每日最新的行业分析报告!报告属于原作者,我们不做任何投资建议!如有侵权,请私信删除,谢谢!

获取更多精选报告请登录【远瞻智库官网】或点击:远瞻智库-为三亿人打造的有用知识平台|战略报告|管理文档|行业研报|精选报告|远瞻智库

相关问答

创星cf和rf哪个好?

创星CF和创星RF都是创星品牌的产品,它们各有优劣,具体哪个更好要根据使用场景和需求来判断。创星CF系列的产品功率稍低,流量较小,但过滤效果更好,做工更好...

请问rf是什么意思?

表示R1和Rf并联后的电阻,相当于R'=R1*Rf/(R1+Rf)如果是3个电阻以上并联,就是R'=R1//R2//R3//...,用常规的数学公式就很复杂了表示R1和Rf并联后的...

跑完马拉松后踝关节痛,持续两天了,请问是为什么

[回答]运动爱好者如不及时舒缓肌肤,运动后就会出现踝部位酸或疼等,在后期继续运动中容易导致疼或受创。RF舒缓乳膏可帮助舒缓这些情况。运动爱好者如不及...

【飞卡什么意思】作业帮

[回答]飞卡,技术名称为RF-SIM,是用于手机的用户身份识别多用途卡.飞卡创飞卡,技术名称为RF-SIM,是用于手机的用户身份识别多用途卡.飞卡创新性地将无线射...

请问报考公务员要体检哪些项目?_千问健康

请问报考公务员要体检哪些项目?_千问健康

打完羽毛球后,足趾间关节痛怎么办

[回答]如果检查后无明确的实质性受创,可考虑用RF舒缓乳膏舒缓相关部位酸和疼的情况。

跑步后,足趾间关节痛怎么办

[回答]如果检查后无明确的实质性受创,可考虑用RF舒缓乳膏舒缓相关部位酸和疼的情况。

美国怕不怕俄罗斯?

美俄竟备由来已久,二战战场苏联在欧洲战场亚洲战场取得完胜,红色力量影响全球,国际影响力震慑力一度超过美国!二战后苏联国力军力空前强大,版图也达到顶峰...站...

刚踢完足球后,感觉跖趾关节怎么这么疼

通常活动后疼加重,有清晰的部位扭到,受创,疼就会加重,涂抹RF舒缓乳膏可舒缓或减少部分疼,所以锻炼时要循序渐进,不可过度剧烈活动。通常活动后疼加...

超声刀和BTL脂肪刀热拉提哪个好?

热拉提和超声刀都具有抗衰除皱功效,超声刀是采取超音波能量深层穿透,令胶原蛋白、纤维纵隔产生收缩并刺激胶原蛋白大量新生和重组,构建全新的胶原蛋白纤维网,...

标签:

相关阅读